关于我们
服务范围
机构设置
团队介绍
诚聘英才
联系我们
登录
注册
首页
财税资讯
财税法规
政策解读
税收筹划
实务研究
税收答疑
税务风控
财税专题
财税咨询
天赋税讯
税务风险
税收征收管理
增值税
消费税
营业税(已废止)
资源税
车辆购置税
关税
企业所得税
个人所得税
土地增值税
印花税
房产税
车船税
契税
城镇土地使用税
耕地占用税
城建税与教育附加
进出口税收
外资企业税收
税收条约
环境保护税
财务与会计
综合
基金、费
综合
位置:
网站首页
>
税务风险
>
综合
8ra7v71wdqea,vwcns6ov7ovo
上市公司涉税公告ll山东黄金矿业股份有限公司关于全资子公司补缴税款的公告:补税5.08亿元+滞纳金2.3亿元,合计7.38亿元
发布时间:2025-11-12
来源:明哥说税
免责申明:
本站自编内容版权所有,不得转载;部分内容转载自报刊或网络,转载内容均注明来源和作者,如对转载、署名等有异议的相关方请通知我们(tfcj@tfcjtax.com,051086859269),我们将及时处理!本网站登载的财税法规政策请以官方发布的为准;本网站内容仅供学习参考之目的,所有文章内容与观点并不代表本站观点、立场,我们不对其准确性、合规性负责!如用于实务操作等等其他任何目的,所产生的法律风险与法律责任与本站无关!
相关链接:
火爆的7.38亿税案——上市公司税务管理失败的典范
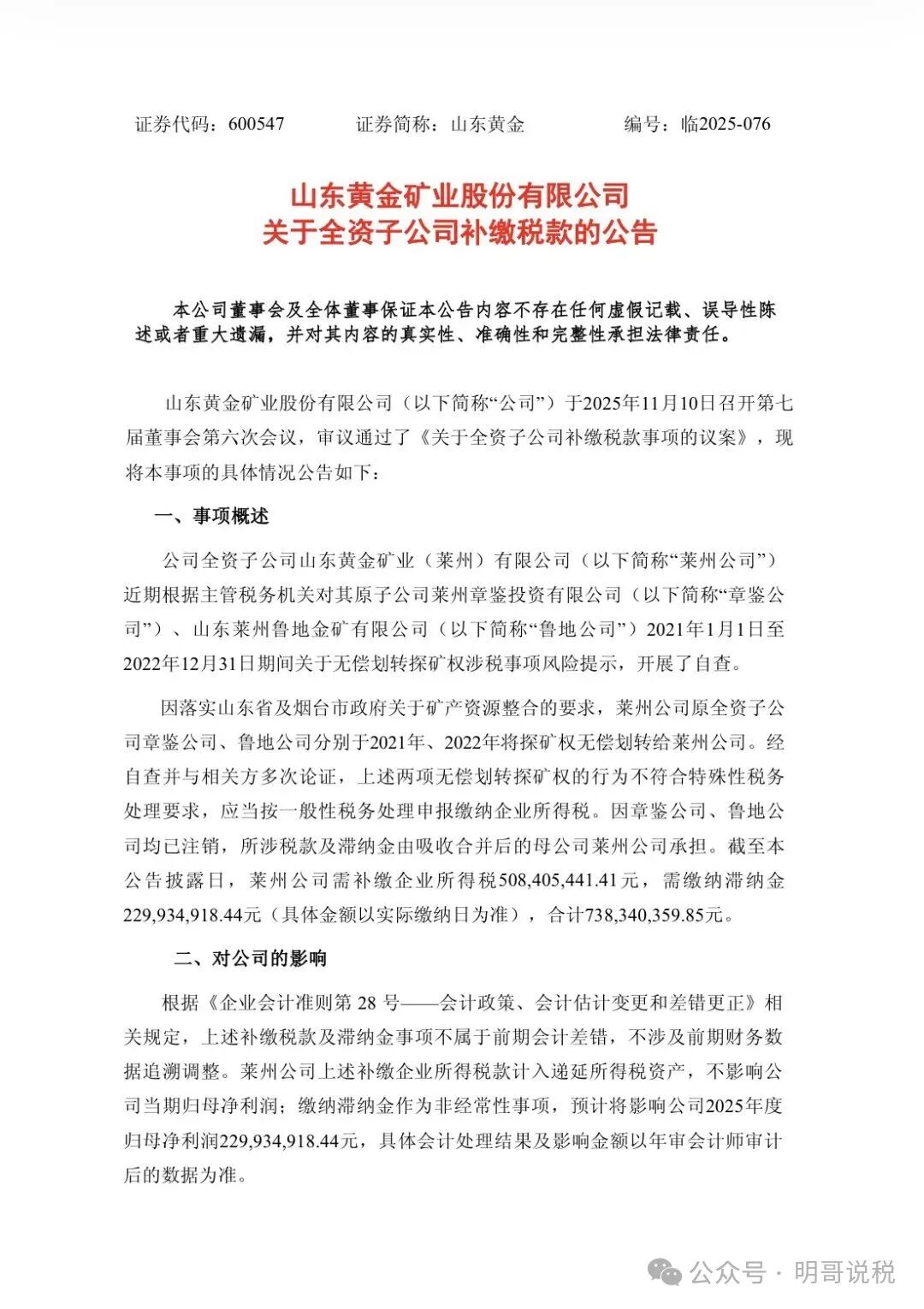
证券代码:
600547 证券简称:山东黄金 编号:临2025-076
山东黄金矿业股份有限公司
关于全资子公司补缴税款的公告
本公司董事会及全体董事保证本公告内容不存在任何虚假记载、误导性陈 述或者重大遗漏,并对其内容的真实性、准确性和完整性承担法律责任。
山东黄金矿业股份有限公司(以下简称“公司”)于2025年11月10日召开第七 届董事会第六次会议,审议通过了《关于全资子公司补缴税款事项的议案》,现 将本事项的具体情况公告如下:
一、事项概述
公司全资子公司山东黄金矿业(莱州)有限公司(以下简称“莱州公司”) 近期根据主管税务机关对其原子公司莱州章鉴投资有限公司(以下简称“章鉴公 司”)、山东莱州鲁地金矿有限公司(以下简称“鲁地公司”)2021年1月1日至2022年12月31日期间关于无偿划转
探矿权
涉税事项风险提示,开展了自查。
因落实山东省及烟台市政府关于矿产资源整合的要求,莱州公司原全资子公 司章鉴公司、鲁地公司分别于2021年、2022年将探矿权无偿划转给莱州公司。经 自查并与相关方多次论证,上述两项无偿划转探矿权的行为不符合
特殊性税务处理
要求,应当按一般性税务处理申报缴纳企业所得税。因章鉴公司、鲁地公 司均已注销,所涉税款及滞纳金由吸收合并后的母公司莱州公司承担。截至本公告披露日,莱州公司需补缴企业所得税508,405,441.41元,需缴纳滞纳金229,934,918.44元(具体金额以实际缴纳日为准),合计738,340,359.85元。
二、对公司的影响
根据《企业会计准则第 28 号——会计政策、会计估计变更和差错更正》相 关规定,上述补缴税款及滞纳金事项不属于前期会计差错,不涉及前期财务数据追溯调整。莱州公司上述补缴企业所得税款计入
递延所得税资产
,不影响公司当期归母净利润;缴纳滞纳金作为非经常性事项,预计将影响公司2025年度归母净利润229,934,918.44元,具体会计处理结果及影响金额以年审会计师审计 后的数据为准。
公司管理层对上述事项高度重视,将持续加强公司税务管理工作,切实维 护公司及股东利益。本事项不会对公司的正常经营产生重大影响,敬请广大投资者注意投资风险。
特此公告。
山东黄金矿业股份有限公司董事会
2025年11月10日
扫一扫,打开该文章
相关文章
查看更多>>
【打印】
【关闭】
版权所有:天赋长江(无锡)税务师事务所
地址:江苏省江阴市长江路169号汇富广场22楼
电话:0510-86855000 邮箱:tfcj@tfcjtax.com
苏ICP备05004909 苏B2-20040047