引言:在资本运作与股东权益结构调整中,定向分红因其灵活性备受企业关注,但其涉税处理的复杂性与潜在风险不容忽视。从税法视角看,定向分红可能触发股息红利重复征税、股东间税负不公、关联交易避税质疑等核心问题,甚至面临税务机关对“不合理商业目的”的穿透审查。本文以税务合规为主线,系统剖析定向分红的程序合法性、IPO审核关键点及商业合理性等问题,结合实务案例为企业规避稽查风险、实现合规的定向分红提供参考。
目 录
一、定向分红概述
二、定向分红的审核要点
三、定向分红相关问题分析
四、定向分红在实践中的应用建议
01
定向分红概述
定向分红,是指公司进行利润分配时,公司股东未按照持股比例分配红利的行为,既包括向所有股东不按照出资比例分红,也包括向个别股东而不向其他股东分配红利的情形。
(一) 法规层面并不限制公司作出定向分红安排
对有限公司,《公司法》(2023修订版)第二百二十七条第一款规定:“有限责任公司按照股东实缴的出资比例分配利润,全体股东约定不按照出资比例分配利润的除外”。
对股份公司,《公司法》(2023修订版)第二百二十七条第二款规定:“股份有限公司按照股东所持有的股份比例分配利润,公司章程另有规定的除外。”《上市公司章程指引》(2025修订版)第四十六条明确“股东会是公司的权力机构,依法行使下列职权:……(三)审议批准公司的利润分配方案和弥补亏损方案;……。”除此以外,上市公司治理相关法律法规不存在其他关于定向分红的限制规定,可见,股份公司(无论是否是上市公司)定向分红不受限制。
根据上述规则,现行《公司法》及上市公司治理相关法律法规并不限制公司定向分红。
(二) 定向分红决策程序
对有限公司,需董事会同意公司利润分配方案并提交股东会审议,经全体股东一致同意不按照出资比例分配,而不仅是适用1/2以上表决权股东同意的一般多数决或2/3以上表决权股东同意的特殊多数决。利润分配方案之所以要全体股东一致同意,是因为有限公司具备人合性,而对利润分配权的决策或放弃事关每位股东切身利益,因此,从维护股东利益的角度,即便是持股比例再小的股东,也有权否决定向分红的安排。
对股份公司,需公司章程约定不按持股比例分配,意味着如果就此事项修改章程,需经过董事会提案,公司股东会会议的股东所持表决权的三分之二以上通过修改章程并确认利润分配方案。除此以外,上市公司还应当及时、完整披露修订后的《公司章程》及股东会审议通过的《利润分配方案》。
上述规定为定向分红提供了程序上的依据,但是在实践过程中仍应当关注定向分红是否存在侵害中小股东利益的情况。
02
定向分红的审核要点
A股拟上市公司和上市公司均存在定向分红的实例,考虑到定向分红的利润分配方式往往基于特殊的商业安排或税务安排,监管机构对定向分红事项予以特别关注,故本文对相关案例予以总结,以期挖掘审核中的要点问题:
SS股份(430080)
反馈问题:
请发行人说明:2022年9月定向分红的原因及资金具体去向,是否符合公司章程规定及履行相关程序,是否存在纠纷或潜在纠纷。
BC智能(2024年6月27日,上市审核终止)
反馈问题:
请发行人说明:定向分红的决策程序、过程、其他股东的表决情况,是否符合当时公司章程、公司法的规定。
YF电控(2025年1月9日撤回发行上市申请,上市审核终止)
反馈问题:
请发行人说明:定向分红的决策程序、过程、其他股东的表决情况,是否符合《公司法》等相关规定,是否符合《公司章程》;定向分红是否损害中小股东利益,其他股东是否存在异议及具体情况;发行人向YF投资的定向分配是否用于支付浅某某雄要求的相关赔偿,发行人是否变相承担该部分赔偿款。
DM电子(2024年6月29日,上市委会议通过)
反馈问题:
请发行人说明:定向分红的背景原因、履行程序、确定标准和具体时间,是否符合公司法及公司章程的规定;淳某源、张某明及张某历次增资及股权转让的原因及价格公允性,是否存在发行人向股东输送利益的情形,是否存在税务风险。
SK赛斯(2020年12月8日,上市审核终止)
反馈问题:
请发行人说明:公司向SK赛斯控股定向分红履行程序及其合法合规性,是否损害其他股东合法权益,SK赛斯控股是否依法缴纳税款及其纳税具体情况。
JX家居(301061)
反馈问题:
请发行人补充披露:常州RX以截至 2017 年末的未分配利润向宁波SY心蕊定向分红的原因及合理性,宁波SY心蕊支付股权受让款的资金来源情况是否合法合规。
SL生物(688098)
反馈问题:
请说明郑州DH利润规模较小,但能够大额分红的原因,详细说明王某春、吴某来对分红资金的具体使用情况。
BY微(688045)
反馈问题:
请发行人说明:自然人苑某军对发行人借款和出资的资金来源,区分使用类型说明定向分红和股权转让款的最终用途。
DY工业(2023年8月撤回发行上市申请,上市审核终止)
反馈问题:
请保荐机构、申报会计师说明:对报告期内发行人分红具体用途及资金流向采取的核查措施及核查结果,是否存在质流向发行人客户、供应商的情况。
综合来看,监管机构审核重点主要集中于以下问题:(1)定向分红的原因及合理性;(2)定向分红的决策程序、过程、其他股东的表决情况,是否符合公司章程、公司法的规定,是否存在纠纷或潜在纠纷;(3)定向分红款的去向/具体用途,是否存在其他约定或利益安排;(4)相关股东在收到分红时是否依法履行了纳税义务,定向分红是否获得税务部门的认可,是否存在被税务主管部门行政处罚的风险。
03
定向分红相关问题分析
(一) 定向分红的税务风险分析
1.分红相关的税务处理
就股东取得股息红利所得的行为,不同的股东所应承担的纳税义务有所不同:

法人股东(居民企业)居民企业之间的股息、红利等权益性投资收益为免税收入
需要提示的是,鉴于盈余公积、未分配利润、资本公积转增实收资本视同股息红利分配,按照“利息、股息、红利所得”项目征收所得税,因此本文所讨论的定向分红(按照持股比例以外的比例分红)之税务处理讨论对盈余公积、未分配利润、资本公积转增实收资本也有参考意义。
如上表可知,由于自然人股东/合伙人股东与法人股东就股息红利所得,存在纳税差异,因此实践中较为常见的定向分红安排为,在实际控制人或其家族成员同时直接持股兼间接持股的情况下,向实际控制人家族持股公司多分,向直接持股的实际控制人家族自然人少分或者不分利润(如下图所示):

客观结果上,此种定向分红分配方式将导致个人所得税纳税义务的总额降低,该种定向分红分配方式所面临的税务处理风险,具体分析如下:
(1) 法人股东获得定向分红属于免税收入
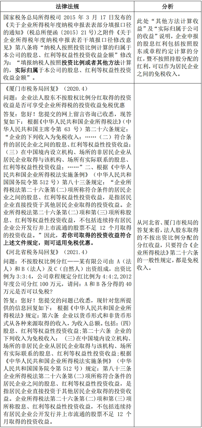
显然,居民企业之间的股息红利分配存在免税优势,那其中关于居民企业之间的股息、红利收入是否要求一定是按照持股比例分红的收益呢?税务系统相关文件情况如下:

据此,企业所得税申报中已明确不按投资比例分红的投资收益也属于免税收入。上述纳税义务的差异的存在,为企业通过定向分红进行税务筹划留存了一定空间。
(2) 自然人/合伙企业股东存在被税务局纳税调整个人所得税的风险
如前文所述,企业所得税申报中已明确不按投资比例分红的投资收益也属于免税收入,那么当定向分红表现为自然人股东少分或者不分时,将造成应税收入减少的结果,实质上造成了个人所得税税收减少。
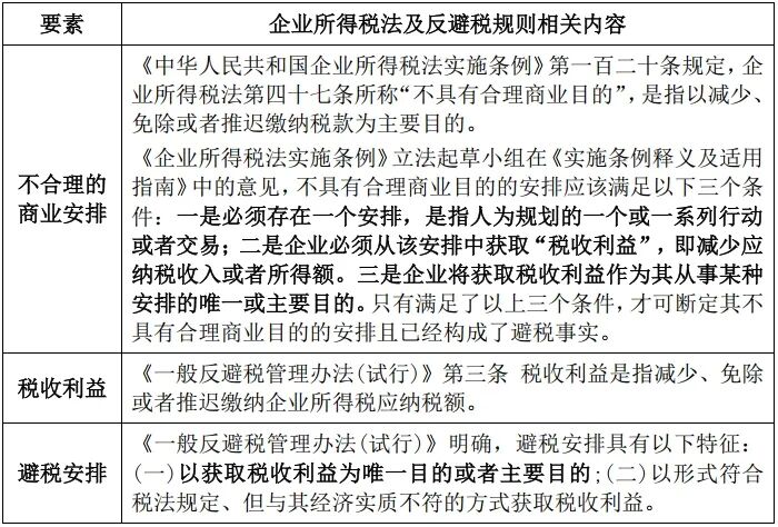
2018年,《中华人民共和国个人所得税法》第七次修订时,增加了“反避税条款”,明确“个人实施其他不具有合理商业目的的安排而获取不当税收利益的,税务机关有权按照合理方法进行纳税调整。”该反避税条款系参考《企业所得税法》“反避税条款”设置,虽然截至目前,个人所得税法的“反避税条款”依旧缺乏系统的规则支持,个人所得税征收相关的法律法规中对何为“不具有合理商业目的”“不当税收利益”均不存在具体界定,但考虑到企业所得税法相关规定中已明确“反避税程序”的具体执行制度,因此,税务机关可以参考企业所得税法完善的反避税政策,分析企业定向分红安排是否可能被实施反避税纳税调整:

参考企业所得税法反避税规则可知,定向分红方案是否可能被实施反避税纳税调整,取决于分红方案本身是否构成“不合理的商业安排”,并获得“不当税收利益”,那么当定向分红表现为自然人股东少分或者不分,实质上造成应税收入减少时,是否构成“不合理的商业安排”,可能被实施反避税纳税调整,实操中具有较大争议:
第一种观点认为定向分红不宜被实施反避税调整,原因是自然人股东少分或者不分的定向分红安排并没有导致税收利益的减少,如取得标的公司定向分红的对象为实际控制人家族持股主体,那么虽然家族持股主体就分取的红利免征企业所得税,但实控人家族个人从该家族持股主体再取得股息红利分配时,也必须依法缴纳20%的个人所得税,意味着,该次定向分红安排只是将实控人应分得的股息红利从标的公司转移至家族持股主体,无论是在标的公司层面分取红利还是在家族持股主体层面分取红利,个人所需要缴纳的税负都是20%的所得税,对实控人家族个人,定向分红安排本质上并未减少、免税纳税义务;同时,定向分红安排往往具有其特定的商业背景,包括但不限于偿还股东债务、解决资金占用等,那么此时定向分红的唯一或主要目的就是实现该项具体的商业目的,而非获取税收利益;
第二种观点认为定向分红应被实施反避税调整,原因是如通过定向分红将本属于实控人或家族成员个人的投资收益分配至家族持股平台,而家族持股平台又申报了免税所得,那么在家族持股平台不进行分配时,实控人或家族成员可以减少应缴纳的个人所得税,即便家族持股平台未来一段时间再进行利润分配,那么实控人或家族成员至少可以获得延迟纳税的利益,该种安排属于“减少、免除或者推迟缴纳税款”的情形,因此该安排明显不具有合理商业目的,且获取了不当税收利益,税务机关可以根据“反避税原则”实施纳税调整。
鉴于实践中存在上述争议,笔者建议,如企业拟利用定向分红进行税务筹划安排,应该重点考虑该安排的其他商业合理性,如无法合理解释除了税务安排以外的商业合理性,将存在被税务调整的风险。
2.IPO监管机关对定向分红税务处理的关注
A股实操案例中,实施定向分红安排的拟上市公司或上市公司并不少见,其中FG股份(301100)案例对税务处理程序的关注具有较高参考价值。
根据该公司首发上市申请相关文件披露,定向分红安排情况如下:
(1) 2016年10月,发行人实际控制人母子设立FG实业,作为持股平台(有限责任公司)持有发行人前身FG有限股权;2016年11月,FG实业通过增资方式取得发行人股份,并成为公司第二大股东;
(2) FG实业成为股东的当天,突击获取了2.24亿元股权分红,该次分红为定向分红,仅向有限责任公司FG实业进行了100%的分配,其他发行人自然人股东未取得红利。FG实业取得的2.24亿元中,1.4亿元用于向发行人增资,5000万元用于拆借给实际控制人用于归还实缴出资借款,1064万元对实际控制人进行分红,就实际控制人已取得的分红,已代扣代缴个人所得税。

该案例明确回复了定向分红系税务筹划,并在IPO监管机构的引导下,说明实控人家族成员在自家族持股平台取得分红时已足额缴纳个税;
但本案中,监管机构或许是考虑到FG实业取得分红2.24亿元,其中仅有1064万元由实际控制人取得分红并缴纳个税,其余约2.1亿元均留作他用,实质上导致了个人所得税的减少,于是在发行人明确回复实控人家族成员在取得分红时已足额纳税的情况下,继续通过后续问题重点关注主管税务机关的意见(甚至关注上级税务机关意见),可见,IPO监管机构认为以定向分红进行税务筹划存在涉税风险,需由税务机关出具专门意见,就此问题的审核口径与前文分析结论一致。
(二) 定向分红的合理性分析
如上文所述,以税务筹划为单一或主要目的的定向分红存在被纳税调整的风险,但除了税务方面的合法性,还需要考虑商业方面的合理性,如前所述,商业的合理性某种程度上是税务处理合法性的充分条件,具备商业合理性的定向分红安排,更有利于说明其并非以税务筹划为单一或主要目的,不存在应该被反避税调整的情形。
经笔者检索分析,公开案例中企业实施定向分红的目的包括但不限于:

上表可知,IPO监管对企业实施定向分红的商业目的较为包容,无论是解决大股东债务问题还是解决历史出资瑕疵问题,只要定向分红本身是一系列完整合理的商业安排,定向分红款的去向不存在其他利益输送安排,并且经过对应的股东决策程序,均不会成为IPO审核中的障碍。
究其原因,笔者认为定向分红的本质是股东将其本享有的分红权让渡给其他股东,此种情形往往发生在企业或者个别股东具有特别的商业需求之时,对让分红权的股东而言,其本身或许不是定向分红的直接获益者,但从功利角度而言,其同意让渡分红权的安排一定是利益平衡的结果,也正是基于这样的行为逻辑,只要定向分红安排符合法定决策程序要求,税务合规风险可控,监管机构能够包容和接受企业多种多样的定向分红初衷。
(三) 定向分红是否可以由新股东定向获得往年股息红利
新股东是否可以通过定向分红获得往年股息红利,《公司法》等法律法规规范并没有限制,严格来说,对公司股息红利的分配决策是股东对自身利益安排的意思表示,可以由股东间通过特殊约定完成。
投融资中关于利润分配权的安排也具有一定参考性,考虑到融资公司的未分配利润、业绩情况等价值已对应体现在投资价格中,因此,投资机构与原股东往往一致同意“协议签署日至交割日前,即过渡期内,标的公司不能进行利润分配”“交割日后,标的公司的净资产由所有股东按照本次投资完成后的股权比例共同享有”,在此情形下,投资机构股东作为新股东便获得了往年股息红利,以此结论为基础,既然定向分红并不存在法规限制障碍,那么只要履行了必要的程序,新股东也可以定向获得公司往年股息红利也具有可行性。
该事项已在多个上市公司案例中得到了应证:
FG股份(301100)
具体情况:
1. 2016年10月,发行人实控人母子设立FG实业,作为持股平台(有限责任公司)持有发行人前身FG有限股权;2016年11月,FG实业通过增资方式取得发行人股份,并成为公司第二大股东;
2. FG实业成为股东的当天,突击获取了2.24亿元股权分红,该次分红为定向分红,仅向有限责任公司FG实业进行了100%的分配,其他发行人自然人股东未取得红利;
3. 《招股说明书》记载:“确认在FG新材2016 年定向分红过程中,虽然当时暂未完成实缴注册资本,但FG实业增资后及时签署了增资协议并进行了工商变更登记,定向分红前FG实业已经是FG新材合法股东,享有收益权,且FG新材的全体股东以股东会决议方式一致同意定向分红事项,相关法律法规未对此予以禁止,该分红事项不存在违反《公司法》等法律、法规、规章和规范性文件的情形。”
JX家居(301061)
具体情况:
1. 2018年9月,宁波SY心蕊(实际控制人100%持股)受让取得JX有限(发行人前身)股权;
2. 2018年10月,在宁波SY心蕊成为股东次月,发行人股东会决议以历史形成的未分配利润向宁波SY心蕊定向分红1.4亿元,用于其应支付本次股权转让对应转让款。
据此,新股东可以通过定向分红取得公司往年股息红利,意味着可以在必要时候,以突击入股的方式引入法人股东,分得定向分红并免征企业所得税,笔者建议,如企业确实需要引入法人股东实施定向分红,应充分考虑商业合理性和税务合理性,积极与税务机关沟通,以免税务机关将此事项认定为一揽子的以税务筹划为目的的不具有合理商业目的的操作,导致涉税风险。
04
定向分红在实践中的应用建议
(一) 定向分红程序需符合公司法的规定,并关注是否损害小股东权益
定向分红在公司法等制度层面并不存在障碍,其本质是股东间沟通谈判、意思自治的结果,因此定向分红是否符合《公司法》《公司章程》的规定,是IPO问询中关注的重点之一。
对有限公司,需董事会同意公司利润分配方案并提交股东会审议,经全体股东一致同意约定不按照出资比例分配,而不仅是适用1/2以上表决权股东同意的一般多数决或2/3以上表决权股东同意的特殊多数决。
对股份公司,需公司章程约定不按持股比例分配,除此以外,上市公司还应当及时、完整披露修订后的《公司章程》及股东会审议通过的《利润分配方案》。
只有严格执行上述决策程序要求,才能保证在定向分红决策过程中,小股东具有积极主张权益的机会,避免出现侵害小股东权益的情形。
(二) 定向分红企业应就所得税事项与主管税务机关积极沟通
当定向分红表现为自然人股东少分或者不分时,将造成个人所得税应税收入减少的结果,因此,企业如计划以定向分红进行税务筹划,应就定向分红事项与主管税务机关进行积极沟通,取得主管税务机关对定向分红事项合规性的确认,降低涉税风险,在与税务机关进行沟通时有以下几点可供解释参考:
1. 《公司法》允许不按投资比例分红,可以进行定向分红,且企业定向分红符合《公司法》规定程序;
2. 定向分红是基于合理的商业目的(其他税务筹划之外的合理商业目的)发生,并不以获取不当税收利益为唯一或主要目的,不属于“反避税调整”范畴。
(三) 定向分红的运用具备灵活性和多元性
如前文分析,定向分红是股东意思自治的结果,在税务风险可控的基础上,IPO监管机构能够包容和接受企业多种多样的定向分红初衷,据此,定向分红将可以作为应对企业各类需要的综合工具:
1. 定向分红可用于缓解股东资金紧张,解决控股股东负债、股东占用公司资金等一系列问题;
2. 定向分红可用于解决历史出资瑕疵,由股东以分得的定向分红资金补充出资,解决出资瑕疵;
3. 定向分红在具有合理商业目的的前提下,可用于实际控制人灵活股权布局、进行税务筹划,但企业应重视主管税务机关意见,提前防控税务风险,可供考虑的使用方向包括将实控人家族持股公司作为资金保管箱、以定向分红方式调整股权价值从而减少股权转让税负成本等。
作为企业利润分配的一种特殊形式,定向分红在满足特定股东权益需求、优化资源配置方面具有显著价值,但其有效实施需兼顾法律合规与各方利益的平衡。总体而言,在合规框架下审慎设计分红策略,提前防控税务风险,定向分红方能成为助力企业稳健发展的有效工具。
作者简介
张兰田
国浩上海合伙人
业务领域:资本业务、税务合规
邮箱:zhanglantian@grandall.com.cn
洪思雨
国浩上海律师
业务领域:资本业务、税务合规
邮箱:hongsiyu@grandall.com.cn
