引言
为了深入贯彻实施企业会计准则,解决执行中出现的问题,同时,保持企业会计准则与国际财务报告准则的持续趋同,财政部会计司制定了《企业会计准则解释第19号》(财会〔2025〕32号)(以下称为《准则解释19号》),并于2025年12月5日正式发布,自2026年1月1日起实施。
《准则解释19号》主要规范了以下五个问题:
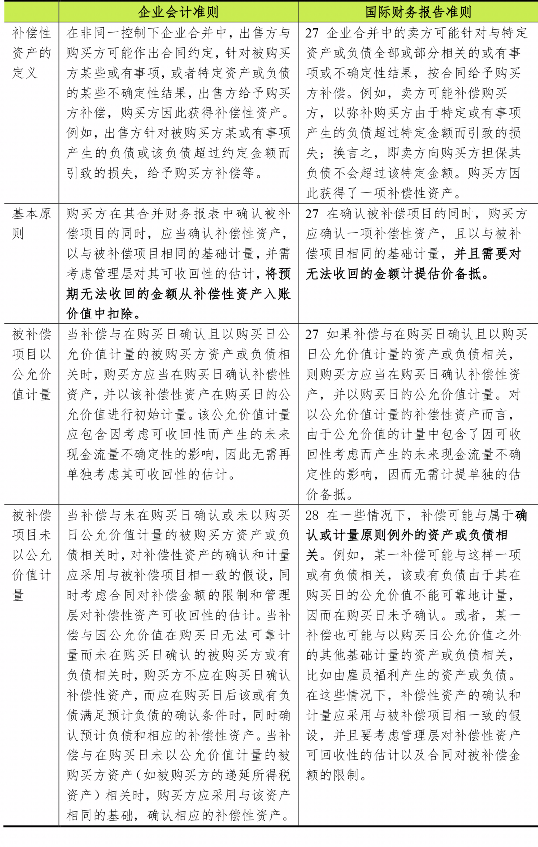
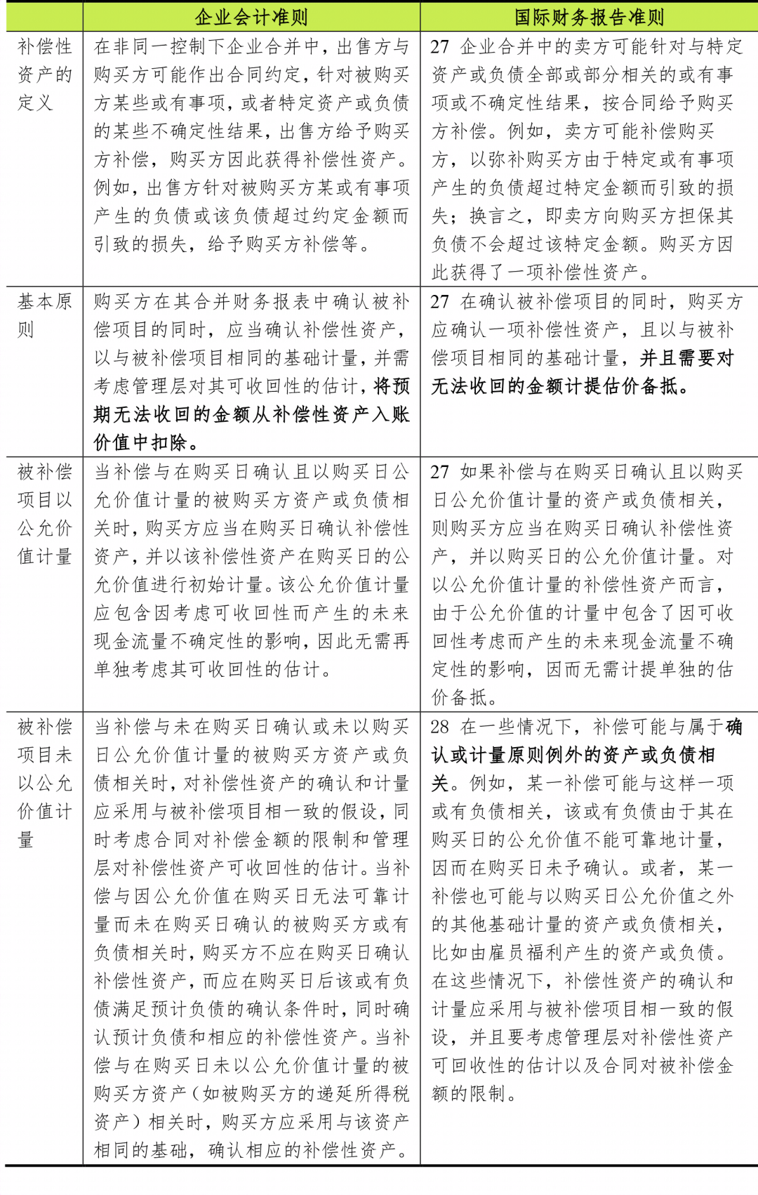
(1)关于非同一控制下企业合并中补偿性资产的会计处理
《准则解释19号》明确了补偿性资产的定义,即在非同一控制下企业合并中,出售方与购买方可能作出合同约定,针对被购买方某些或有事项,或者特定资产或负债的某些不确定性结果,出售方给予购买方补偿,购买方因此获得补偿性资产。同时,明确了购买方合并财务报表层面、购买方个别财务报表层面补偿性资产的具体会计处理。
(2)关于处置原通过同一控制下企业合并取得子公司时相关资本公积的会计处理
《准则解释19号》明确对于企业处置原通过同一控制下企业合并取得的子公司并丧失控制权时,无论交易对手方是企业的关联方还是非关联方,原合并日因长期股权投资初始投资成本与合并对价账面价值差额调整的资本公积,在个别财务报表和合并财务报表中不得转出至当期损益或留存收益。
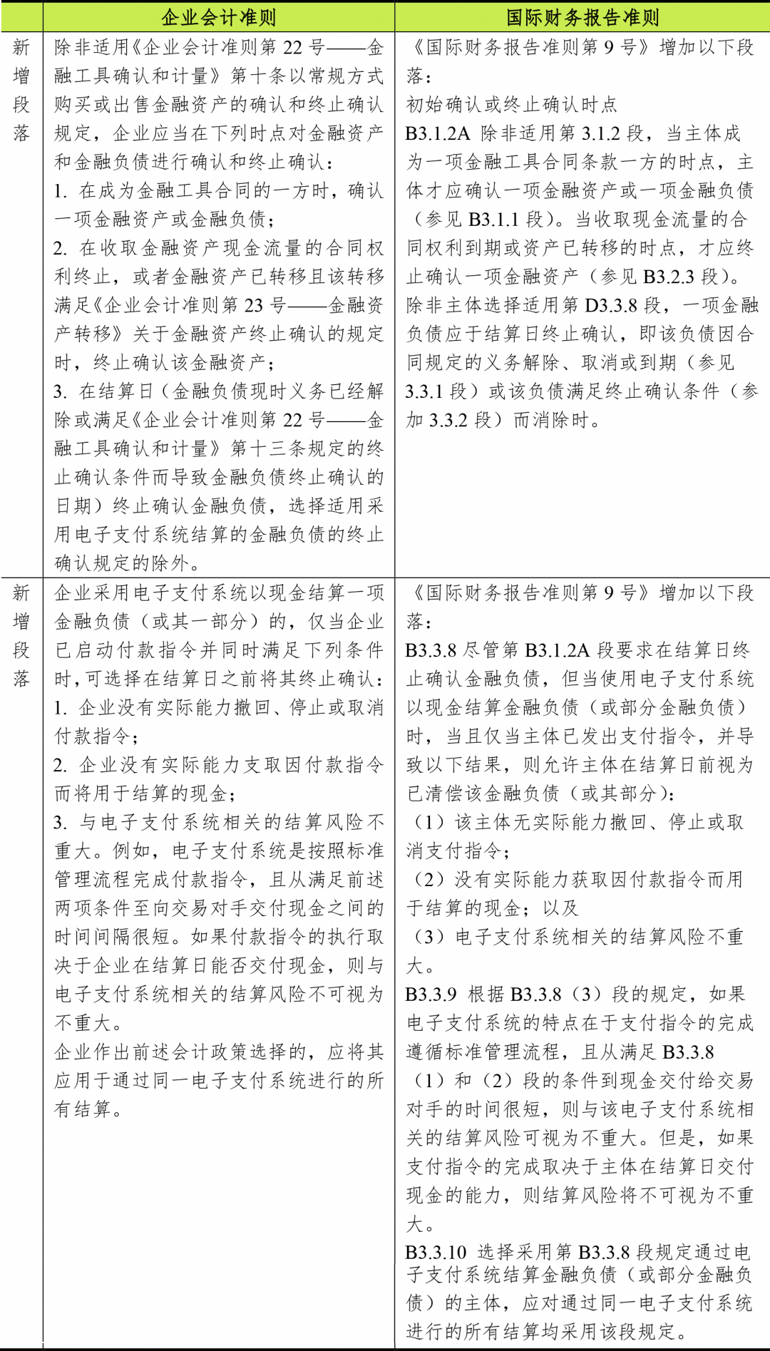
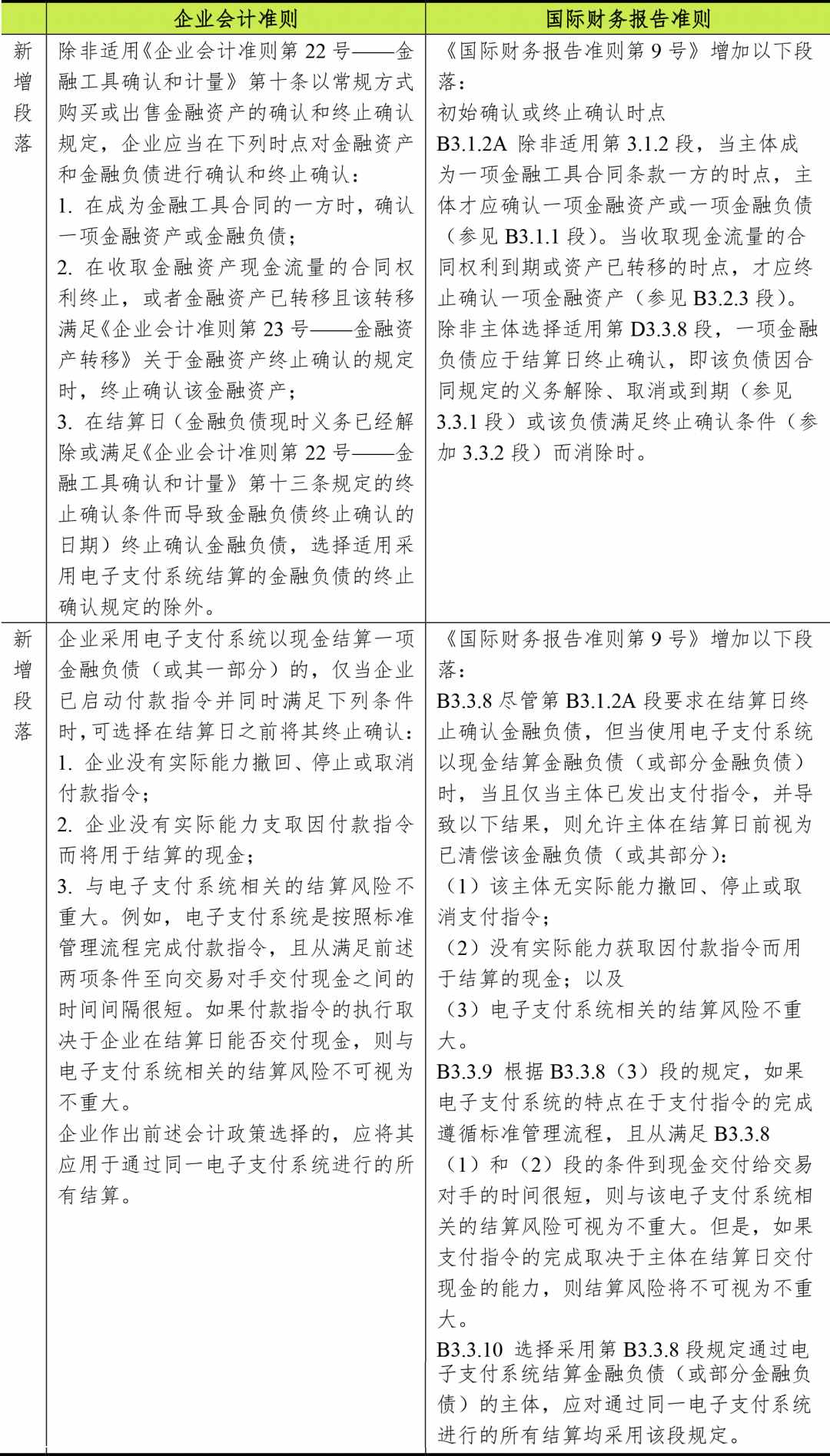
(3)关于采用电子支付系统结算的金融负债的终止确认
《准则解释19号》明确对于企业采用电子支付系统以现金结算一项金融负债(或其一部分)的,仅当企业已启动付款指令并同时满足下列条件时,可选择在结算日之前将其终止确认:1.企业没有实际能力撤回、停止或取消付款指令;2.企业没有实际能力支取因付款指令而将用于结算的现金;3.与电子支付系统相关的结算风险不重大。例如,电子支付系统是按照标准管理流程完成付款指令,且从满足前述两项条件至向交易对手交付现金之间的时间间隔很短。如果付款指令的执行取决于企业在结算日能否交付现金,则与电子支付系统相关的结算风险不可视为不重大。
(4)关于金融资产合同现金流量特征的评估及相关披露
《准则解释19号》明确企业在评估金融资产的合同现金流量是否与基本借贷安排一致时,可能需考虑利息的不同构成要素,或有特征引起的合同现金流量在合同现金流量变动(不管现金流量变动可能性的大小)前后均与基本借贷安排一致的,企业仍需评估或有事项的性质,并增加了相关披露规定。
(5)关于指定为以公允价值计量且其变动计入其他综合收益的权益工具的披露
《准则解释19号》明确企业应当至少按类别披露指定为以公允价值计量且其变动计入其他综合收益的权益工具投资在报告期末的公允价值,以及其在报告期内的公允价值变动,可根据重要性原则并结合企业的实际情况按项目等作进一步披露。



修订背景
2002年4月,国际会计准则理事会(IASB,以下简称理事会)将企业合并会计纳入修订议程。之后,理事会将该项目分为两个阶段,其中,阶段一于2004年3月31日完成;阶段二于2008年1月完成。
在第二阶段修订中,理事会确立了非同一控制下企业合并采用“购买法”处理,“购买法”下对取得可辨认净资产的基本处理原则是以公允价值计量。但是,对于与被投资方被补偿项目相对应的补偿性资产,有反馈意见提出,由于某些被补偿项目并非完全采用公允价值确认和计量,若补偿性资产完全采用公允价值计量,则可能导致补偿性资产和被补偿项目确认和计量的时点和金额不一致。鉴于此,理事会在2008年1月修订完成的《国际财务报告准则第3号——企业合并》中,对补偿性资产在合并财务报表层面的处理增加了明确规定,该规定将补偿性资产的确认和计量作为“购买法”下确认和计量的例外,强调补偿性资产与被补偿项目同时确认,并采用与被补偿项目相同的计量基础计量。
随着我国市场下并购重组相关补偿性资产案例的增加,并保持企业会计准则与国际财务报告准则的持续趋同,2025年9月5日,财政部发布了《准则解释19号》(征求意见稿),其中包括引入上述国际财务报告准则中关于补偿性资产的会计处理。2025年12月5日,财政部正式发布了《准则解释19号》,其中问题一正式明确了补偿性资产在合并财务报表和个别财务报表的会计处理。

主要修订内容
(一) 购买方合并财务报表层面补偿性资产的确认和计量
1
补偿性资产的确认和初始计量
(1)修订内容

(2)关于补偿性资产和或有对价的区别
根据现行准则相关规定,企业合并中,合并各方可能在合并协议中约定,根据未来一项或多项或有事项的发生,合并方通过发行额外证券、支付额外现金或其他资产等方式追加合并对价,或者要求返还之前已经支付的对价,即或有对价。实务中,常见的企业合并相关或有对价包括业绩补偿,即企业合并双方对标的企业的未来经营业绩进行约定,若实际业绩未达目标,则由被投资方或其股东向投资方提供补偿的机制。对于企业合并中的或有对价,购买方应当将合并协议约定的或有对价作为企业合并转移对价的一部分,按照其在购买日的公允价值计入企业合并成本,即采用金融资产会计处理模式。
相对应地,企业合并的出售方与购买方可能作出合同约定,针对被购买方某些或有事项,或者特定资产或负债的某些不确定性结果,出售方给予购买方补偿,购买方因此获得补偿性资产。实务中常见的补偿性资产安排包括,卖方同意向购买方支付针对被购买方的未决诉讼案件的和解费;如果某知识产权研发项目没有获得监管部门的批准,卖方向购买方支付一定款项;被购买方有一项不确定的纳税事项,卖方同意如果由于税收调查导致任何费用发生,则在某一限额内返还购买方款项等。在《准则解释第19号》颁布后,对于补偿性资产,在收购方合并财务报表层面,需要与被补偿项目同时确认,并采用相同的计量基础进行处理。即,对于被补偿项目以公允价值计量的,补偿性资产同样以公允价值计量;对于被补偿项目未采用公允价值计量的,补偿性资产也按被补偿项目相同的计量基础计量,包括按或有事项准则确认和计量。在收购方个别财务报表层面,补偿性资产按照或有事项会计处理模式处理。
在企业合并项目第二阶段修订过程中,曾有反馈意见建议理事会对企业合并中的或有对价和补偿性资产进行明确区分,但理事会最终未提出二者的明确区分原则。根据现行准则定义及实务经验,二者可能主要存在以下区别:
①补偿性资产针对过去已发生事项的不确定性结果,例如,保险索赔、未决诉讼、应收账款的收回、潜在的税务风险等;或有对价取决于未来不确定事项的发生,如公司的业绩情况等。
②补偿性资产是针对被收购方现有的特定资产和负债;而或有对价则不是。也就是说,如果是买方的权利,需要看该项权利是否针对被收购方的特定资产或负债。例如,如果被收购方未来一年的利润未达到某一金额,则出售方需要退还收购方一定对价,这一约定不是针对被购买方的特定资产和负债,因此属于或有对价;相反,如果被购买方存在一项不确定的税收返还,如果该项税收不能返还,出售方需退还收购方一定对价,则该条款是针对被收购方的特定资产和负债,因此属于补偿性资产。
③补偿性资产只能是出售方补偿予收购方;或有对价则是双向的,既有可能是出售方补偿收购方,也有可能是收购方对出售方进行补偿。也就是说,如果是收购方的权利,则可能是或有对价,也可能是补偿性资产;如果是收购方的义务,则一定是或有对价。
(3)修订的结论基础
在企业合并项目第二阶段修订过程中,一些利益相关方质疑补偿性资产以其在购买日的公允价值计量而相关的负债却采用不同的计量属性造成的潜在不一致。美国财务会计准则委员会资源小组的成员主要在原《美国财务会计准则委员会解释公告第48号——所得税不确定性的会计处理》(FASB Interpretation No.48 Accounting for Uncertainty in Income Taxes,以下简称《解释公告第48号》)中提出了这一问题,该解释公告规定,对于满足“多半会发生”确认临界值的税务状况,主体应按照最终与税务机关结算时实现可能性大于50%的所得税利益的最大金额予以计量。
国际会计准则理事会和美国财务会计准则委员会(以下简称双方理事会)了解到,企业合并有时包含补偿协议,该补偿协议要求被购买方的原所有者因购买方最后清偿了特定的负债而向其提供补偿。如果这项补偿与被购买方以前年度纳税申报表中的不确定性状况相关或与修订后准则提供的确认或计量原则例外情况的其他项目相关,不将补偿性资产列为例外情况将会导致在确认或计量上的不一致。例如,与递延所得税负债相关的补偿性资产,购买方应在购买日分别将递延所得税确认为对税务机关的一项负债,并且将应收被购买方原所有者的补偿确认为一项资产。在不存在例外情况时,资产按照公允价值计量,负债按照相关的所得税会计规定进行计量,例如采用美国公认会计原则的主体适用《解释公告第48号》时,因为所得税是公允价值计量原则的一个例外情况,这两个金额会有不同。双方理事会同意利益相关方的意见,与特定负债相关的补偿性资产应按照与负债相同的基础进行确认和计量。
双方理事会也将补偿性资产列为确认原则的例外情况,其原因与双方将递延所得税资产和递延所得税负债以及雇员福利列为例外情况的原因相同。将补偿性资产列为确认原则的例外情况,明确购买方在决定是否或何时确认该资产时不适用该准则。而是,购买方应在确认相关负债时才确认该项资产。所以,修订后准则将补偿性资产列为确认和计量原则的例外情况。
2
补偿性资产的后续计量和终止确认
《准则解释19号》与国际财务报告准则一致,补偿性资产的后续计量也应与被补偿项目计量模式一致;《准则解释19号》在国际财务报告准则的基础上还明确了具体核算的会计科目。

(二) 购买方个别财务报表层面补偿性资产的确认和计量
国际财务报告准则并未对购买方个别报表如何处理予以规定,《准则解释19号》对此予以了补充。
原文规定:
“1.补偿性资产的初始确认和计量
购买方获得补偿性资产的,应当按照《企业会计准则第13号——或有事项》和本解释的规定,在个别财务报表中对补偿性资产进行会计处理。购买方在符合或有资产确认为资产的条件(即企业基本确定能够收到且其金额能够可靠计量)时,确认补偿性资产,同时冲减长期股权投资的初始投资成本,借记“补偿性资产”科目,贷记“长期股权投资”等科目。
2.补偿性资产的后续计量和终止确认
在后续每个资产负债表日,购买方应当按照《企业会计准则第13号——或有事项》和本解释的规定,对补偿性资产进行后续计量,同时考虑合同对补偿金额的限制和管理层对补偿性资产可收回性的估计,将预期无法收回的金额计入投资收益。
购买方收回、出售或以其他方式丧失对补偿性资产的权利时,应当终止确认该资产,借记“银行存款”等科目,贷记“补偿性资产”科目,所得价款等与补偿性资产账面价值之间存在差额的,贷记或借记“投资收益”科目。”
由于被补偿项目属于被购买方的事项,在购买方的个别报表中并不存在任何被补偿项目,不涉及合并报表中需要与被补偿项目确认和计量基础一致的情况,购买方个别报表中补偿性权利本质上是对长期股权投资的价格调整,属于与对应子公司长期股权投资相关的一项或有资产,适用《企业会计准则第13号——或有事项》,只有满足“基本确认能够收到且其金额能够可靠计量”时才可确认。因此,在个别报表层面确认补偿性资产的时点通常会晚于合并报表层面。
(三) 会计科目设置和财务报表列报
企业应当设置“补偿性资产”科目对补偿性资产进行会计核算,并按照《企业会计准则第30号——财务报表列报》规定,在资产负债表中对补偿性资产按照流动性分别在“其他流动资产”和“其他非流动资产”项目中列示。企业应当在财务报表附注中披露与补偿性资产相关的合同条款、金额、减值处理以及对企业的财务影响等信息。
(四) 补偿性资产会计处理思路
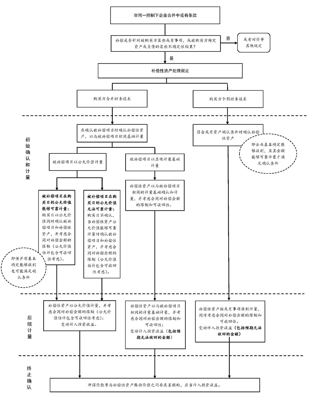
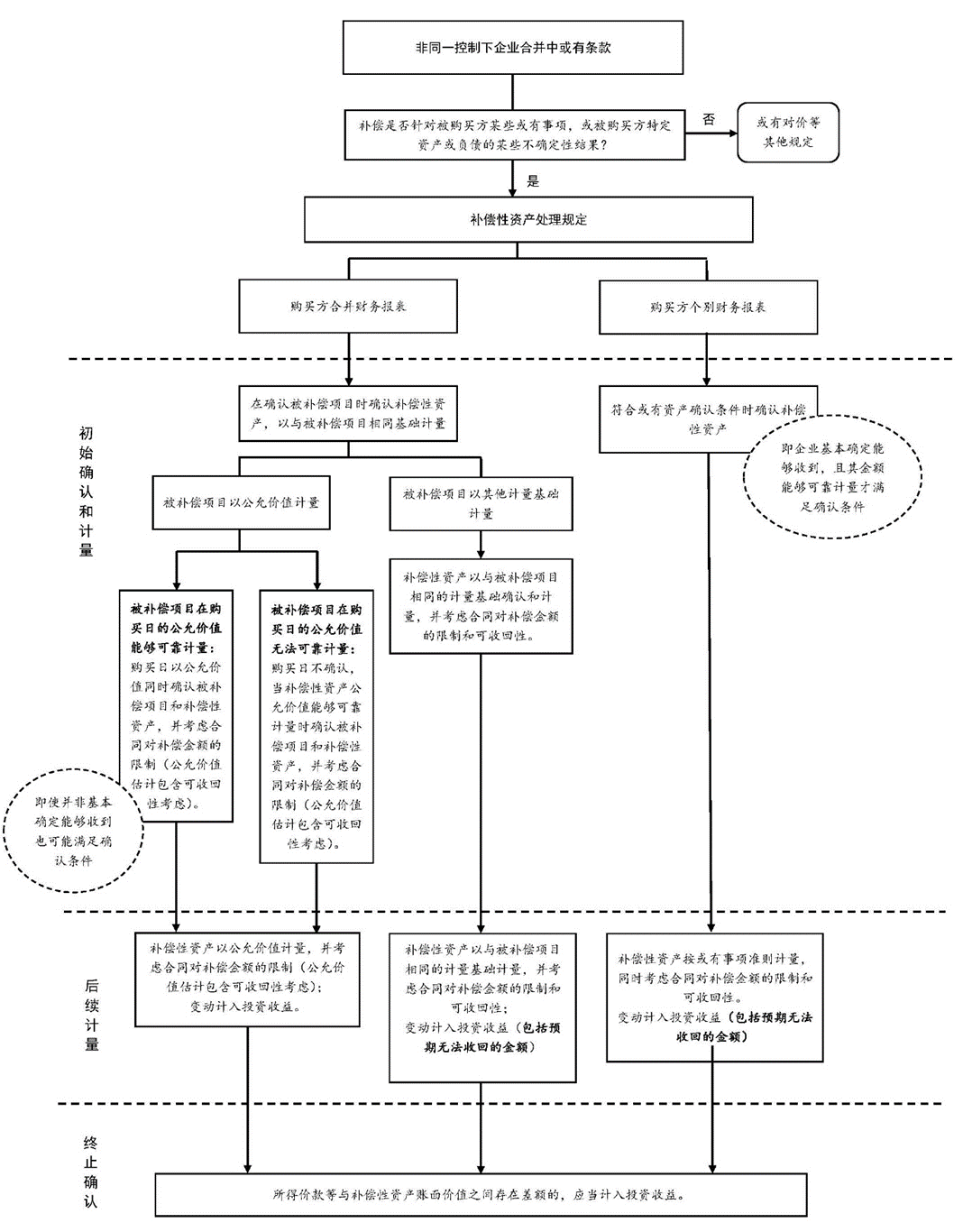
根据《准则解释19号》本问题规定,非同控制下企业合并中补偿性资产的会计处理思路如下图所示:

图1:补偿性资产会计处理思路图

衔接规定
《准则解释19号》规定,企业在首次执行本条解释内容时,对于本解释施行日存在的补偿性资产,应当按照《企业会计准则第28号——会计政策、会计估计变更和差错更正》等有关规定作为会计政策变更进行追溯调整;对于本解释施行日前已经收回、出售或以其他方式丧失对补偿性资产权利的,不再进行追溯调整。

应用示例
示例1:未决诉讼补偿
案例背景:
20×5年1月1日,A公司自非关联方B公司购入其持有子公司C公司60%股权。由于C公司收购日存在一项未决诉讼,很可能需向其供应商支付违约金。协议约定,若C公司在该诉讼完结后,需偿还违约金为500万元(不含)以上,则B公司将向A公司补偿超过部分;若C公司需偿还违约金为500万元(含)以下,则B公司不再向A公司补偿资金。收购日,C公司估计该诉讼需偿还违约金为550万元。
20×5年6月30日,诉讼尚未结案,预计赔偿金额为600万元。由于B公司自身财务状况发生重大不利变化,A公司评估其能够收回的补偿款金额为60万元。
20×5年12月31日,诉讼结案,C公司最终支付赔偿款610万元。同日,A公司收到B公司支付的补偿款110万元。
案例问题:
A公司在个别财务报表层面及合并财务报表层面,如何对上述补偿资金进行会计处理?
案例分析:
1.A公司合并财务报表层面
(1)初始确认和计量
A公司与B公司达成的协议,仅由收购方的原股东B公司支付给购买方A公司;该补偿事项源于购买日前已经存在的特定负债,即未决诉讼,因此属于“补偿性资产”,应按照《准则解释19号》的相关规定处理。
本案例中,被补偿项目为C公司未决诉讼,对B公司可能补偿的金额应与该未决诉讼的估计一致。本案例中,购买日C公司经合理估计,认定该未决诉讼导致的或有负债公允价值为550万元,从而确认预计负债550万元。因此,A公司合并报表层面应确认补偿性资产50万。
(2)后续计量
20×5年6月3日,补偿性资产为100万元,在A公司合并财务报表层面:
借:补偿性资产 50万
贷:投资收益 50万
同时,因B公司信用风险变化,A公司管理层预计无法收回的补偿性资产金额为40万元:
借:投资收益 40万
贷:补偿性资产 40万
(3)终止确认
20×5年12月31日,A公司实际收到现金补偿110万元,终止确认补偿性资产60万元,差额计入投资收益。
借:银行存款110万
贷:投资收益 50万
补偿性资产60万
2.A公司个别财务报表层面
A公司应在基本确定能够收到且其金额能够可靠计量时确认补偿性资产。在个别报表层面确认补偿性资产的时点很可能晚于合并报表层面。
示例2:风险事项准备金安排
案例背景:
甲公司于20×4年自乙公司收购A公司100%股权,取得其控制权,纳入合并范围。双方以A公司净资产评估价1亿元为基础,约定甲公司以3,000万元收购A公司100%股权。同时,根据相关监管规定及甲、乙双方协商约定,双方以下述两种方式对交易对价进行调整:
1.业绩补偿承诺。甲乙双方约定,根据盈利预测报表,若A公司20×5-20×7年经审计的净利润未达到预测数额的,乙公司对净利润差额部分按年度以现金方式补足。
2.风险事项准备金安排。因A公司目前仍存在在诉案件、合同解除赔偿等事项(风险事项),未来可能发生诉讼赔偿、违约金及律师费用等,双方约定股权转让款中预留1,000万元作为风险准备金,专项用于处理前述风险事项。
该风险准备金扣除当年实际发生的赔付损失后,按以下约定予以返还:
(1)20×6年1月5日前,甲方应向乙方指定银行账户支付股权转让款=1,000万×30%-2025年全年发生的对应或有风险费用×50%;
(2)20×7年1月5日前,甲方应向乙方指定银行账户支付股权转让款=1,000万×30%-2026年全年发生的对应或有风险费用×50%;
(3)20×8年1月5日前,甲方应向乙方指定银行账户支付股权转让款=1,000万×40%-2027年全年发生的对应或有风险费用×50%。
上述对应或有风险费用包括:A公司涉及的赔偿款及律师费、诉讼费、执行费、保全费、公证费、鉴定费、差旅费等因处理风险的费用,由乙方按照50%的比例承担。2027年12月31日之前,若A公司累计发生的风险费用×50%超过上述风险准备金,甲方有权向乙方追索超额部分。
案例问题:
甲公司合并财务报表层面,对上述业绩补偿承诺、风险准备金安排初始确认是否采用不同的模式?
案例分析:
(1)业绩补偿承诺
该承诺针对的是A公司未来三年的利润未达到某一金额,乙公司应予以现金不足,这一约定不是针对被购买方的特定资产和负债,因此属于或有对价。
(2)风险准备金安排
上述风险准备金安排是针对与被购买方某些资产或负债的全部或部分相关的或有事项(A公司诉讼事项)或其他不确定性结果给予的补偿,符合《准则解释19号》中补偿性资产的定义,应采用该规定中的处理方式,即,甲公司以与被补偿项目(A公司诉讼事项)相同的基础计量,并需考虑管理层对其可收回性的估计,相应确认补偿性资产。
在收购日,因在诉案件、合同解除赔偿等事项影响金额范围较广,此类或有负债的公允价值无法可靠计量,A公司未确认此类或有负债。因此,甲公司也不应在收购日确认补偿性资产,而应在收购日后此类或有负债满足预计负债的确认条件时,相应确认补偿性资产。
示例3:税金补偿款
案例背景:
A公司于20×5年收购B公司。收购日,B公司就其20×5年度的纳税申报事项,与当地税务机关存在争议。相关协议约定,该税务事项的最终赔付结果,将有B公司原股东向A公司全额补偿。B公司经评估认定,该税务案件很可能导致经济利益流出,且预估应赔付金额为250万元,该金额与税务机关的全额索赔金额一致。该项负债的公允价值为180万元。
案例问题:
A公司对于该税金补偿款应如何处理?
案例分析:
在收购日,B公司层面应确认一项金额为250万元的负债,而不是以180万元公允价值确认。若税务机关要求A公司支付该笔款项,B公司原股东将向A公司全额赔付250万元。A公司基于B公司原股东的信用状况判断,该项补偿资产很可能全额收回。因此,A公司应确认一项金额为250万元的补偿性资产,该项资产与被补偿负债采用相同的计量基础。

修订背景
实务中,对于处置子公司股权等原因丧失对子公司控制权时,原子公司在合并财务报表层面形成的资本公积、其他综合收益等,哪些可以转入当期损益,哪些不应转入当期损益,存在不同理解。
原《<企业会计准则第33号——合并财务报表>应用指南》(2014版)规定:“本准则第五十条规定,母公司因处置部分股权投资或其他原因丧失了对原有子公司控制的,…与原有子公司的股权投资相关的其他综合收益、其他所有者权益变动,应当在丧失控制权时转入当期损益,由于被投资方重新计量设定受益计划净负债或净资产变动而产生的其他综合收益除外。”实务中对该规定所述“其他所有者权益变动”存在两种理解,一种观点认为,与原子公司相关的所有其他所有者权益变动均可在丧失控制权时转入当期损益(观点一),包括与原有子公司相关的涉及权益法核算下的其他所有者权益变动、同一控制下企业合并取得子公司、收购子公司少数股东权益以及处置子公司部分股权但不丧失控制权形成的资本公积等均可转入当期损益;另一种观点则认为,该“其他所有者权益变动”仅包括与原有子公司相关的涉及权益法核算下的其他所有者权益变动,除此之外与原子公司相关的所有者权益变动不应转入当期损益(观点二)。
鉴于原准则指南上述表述存在的争议,《企业会计准则应用指南汇编(2024)》(以下简称《应用指南汇编(2024)》)“第三十四章 合并财务报表”将该段落修改为:“母公司因处置部分股权投资或其他原因丧失了对原有子公司控制的,…与原有子公司的股权投资相关的其他综合收益应当在丧失控制权时采用与原有子公司直接处置相关资产或负债相同的基础进行会计处理,与原有子公司相关的涉及权益法核算下的其他所有者权益变动应当在丧失控制权时转入当期损益。”该修订支持了前述实务中存在的观点二,将原“其他所有者权益变动”明确为与原有子公司相关的涉及权益法核算下的其他所有者权益变动;同时澄清了与原子公司相关其他综合收益应采用与原子公司直接处置相关资产或负债相同的基础处理,即区分该其他综合收益在子公司层面属于可“循环”转入损益还是不可转入损益类别分别进行处理。
虽然《应用指南汇编(2024)》上述修订可能隐含了除所列举的原子公司相关其他综合收益、原子公司涉及权益法下核算的其他所有者权益变动以外,与原子公司相关的其他所有者权益变动不应在丧失控制权时转入当期损益。但是,实务中可能对不同情况仍然存在不同理解。特别是,对于原通过同一控制下企业合并取得的子公司,取得时可能在合并方个别财务报表和合并财务报表层面均产生资本公积,该部分资本公积是否属于《应用指南汇编(2024)》上述规定的范围,在丧失对子公司控制权时,母公司个别财务报表和合并财务报表如何对该部分资本公积进行会计处理,实务中可能存在不同理解。鉴于此,财政部通过《准则解释19号》就该事项予以明确。
主要修订内容
(一) 修订内容
原文规定:
“该问题主要涉及《企业会计准则第2号——长期股权投资》、《企业会计准则第20号——企业合并》、《企业会计准则第33号——合并财务报表》等准则。
企业处置原通过同一控制下企业合并取得的子公司并丧失控制权时,无论交易对手方是企业的关联方还是非关联方,原合并日因长期股权投资初始投资成本与合并对价账面价值差额调整的资本公积,在个别财务报表和合并财务报表中不得转出至当期损益或留存收益。”
该问题明确,企业处置原通过同一控制下企业合并取得的子公司并丧失控制权时,无论交易对手方是企业的关联方还是非关联方,原合并日形成的资本公积,在母公司个别财务报表和合并财务报表中不得转出至当期损益或留存收益。即,该部分资本公积在处置子公司并丧失控制权后,仍然应保留在母公司个别财务报表和合并财务报表(如有)中的资本公积中。
(二) 修订的结论基础
该问题实际上涉及两方面问题:(1)同一控制下企业合并形成资本公积的性质是什么?(2)该资本公积形成后是否随原标的资产转出而结转?
1
关于同一控制下
企业合并形成资本公积的性质
《企业会计准则——基本准则》第三十条规定:“收入是指企业在日常活动中形成的、会导致所有者权益增加的、与所有者投入资本无关的经济利益的总流入。”《企业会计准则——基本准则》第三十三条规定:“费用是指企业在日常活动中发生的、会导致所有者权益减少的、与向所有者分配利润无关的经济利益的总流出。”根据基本准则中收入、费用的定义,与所有者投入资本及向所有者分配利润相关的所有者权益变动,不属于企业的收入、费用,不应计入利润表。同时,根据《企业会计准则第30号——财务报表列报》(2014年修订)第三十五条规定:“与所有者的资本交易(即通常所称的“权益性交易”),是指企业与所有者以其所有者身份进行的、导致企业所有者权益变动的交易。”权益性交易本质上属于基本准则中“与所有者投入资本及向所有者分配利润相关”的交易,此类交易产生的所有者权益变动,不满足收入、费用的定义。
与基本准则的原则一致,财务报表列报准则第三十五条进一步强调,权益性交易导致的所有者权益变动,应当与公司自身经营形成的综合收益(净损益和其他综合收益)分别列报。也就是说,权益性交易导致的所有者权益变动,无论在初始确认还是后续期间,都不会计入综合收益,即不会计入利润表中的损益或其他综合收益。因此,与权益性交易相关的资本公积,一旦形成后,即与相关净资产脱离关系,后续不会因处置相关资产而转入当期损益或其他综合收益。
同一控制下企业合并的本质,是最终控制方对合并双方的净资产投入或分配,其性质与投资方以其他资产作为资本投入是一致的,属于权益性交易。该交易形成的资本公积,也应遵循前述基本准则和财务报表列报准则的列报原则。因此,原通过同一控制下企业合并取得子公司,在合并方个别财务报表和合并财务报表形成的资本公积,在后续处置相关子公司并丧失控制权时,也不应在转入当期损益或其他综合收益。
根据上述原则,除《准则解释19号》明确的原通过同一控制下企业合并取得子公司形成资本公积外,可以合理推导,收购子公司少数股东权益、处置子公司部分股权但不丧失控制权,均属于合并主体的母公司股东与少数股东之间的交易,在合并财务报表层面均属于权益性交易。因此,此类交易在合并财务报表层面形成的资本公积,在后续处置相关子公司时,也不应转入当期损益或其他综合收益。
2
处置子公司后相关资本公积是否结转
实务中讨论的另一个问题是,如同一控制下企业合并交易形成的资本公积,在处置相关子公司后是否应当结转相关余额。
一种观点认为,相关子公司处置后,原子公司相关的资本公积也应结转。若不应结转计入当期损益,也应结转计入留存收益(观点一)。该观点主要出于实务操作简便性考虑,在相关子公司处置后,在母公司财务报表(特别是合并财务报表)中仍然持续记录原资本公积余额,可能增加核算难度和成本。
另一种观点认为,相关子公司处置后,原子公司相关的资本公积也不应结转(观点二)。该观点主要理由为,原子公司相关资本公积是在母公司个别财务报表和合并财务报表层面确认的,属于原母公司(或合并主体)报告主体的所有者权益。在处置相关子公司后,原报告主体(母公司主体和合并主体)也仍然存续,不应改变该报告主体的所有者权益结构。
《准则解释19号》本问题支持了上述观点二的意见,明确原通过同一控制下企业合并取得子公司形成的资本公积,在处置子公司时也不应结转计入留存收益。
同样地,根据上述原则,可以合理推导,收购子公司少数股东权益、处置子公司部分股权但不丧失控制权,所形成的资本公积也归属于合并主体的所有者权益,在处置相关子公司后,合并主体仍然存续,则此类资本公积也仍然应持续保留在合并财务报表中,除非母公司处置了所有子公司,不再编制合并财务报表。
衔接规定
《准则解释19号》规定,企业在首次执行本条解释内容时,应当按照《企业会计准则第28号——会计政策、会计估计变更和差错更正》等有关规定作为会计政策变更进行追溯调整。企业进行上述调整的,应当在财务报表附注中披露相关情况。即本问题解释自2026年1月1日之后编制的财务报告(包括季报和半年报)开始采用,并需对前期比较数据进行追溯调整。

修订背景
2021年,利益相关方向国际财务报告准则解释委员会(IFRIC,以下简称解释委员会)咨询,在应用《国际财务报告准则第9号——金融工具》(以下简称《国际财务报告准则第9号》)时,对于通过电子转账系统收到作为金融资产结算的现金,应在何时终止确认金融资产。该咨询所描述的业务模式为:电子转账系统有一个自动结算过程,需要三个工作日才能完成现金转账。因此,通过该系统进行的所有现金转账在付款人发起后两个工作日内结算(存入收款人的银行账户)。企业对某客户有一笔应收账款。在企业的报告日,客户已通过电子转账系统发起现金转账,以结算应收账款。该企业的银行账户在其报告日期两天后收到现金。利益相关方询问企业是否可以在现金转移开始之日(其报告日)终止确认应收账款并确认现金,而不是在现金转移结算之日(其报告日之后)终止确认该应收账款。
2021年9月,解释委员会发布了一份临时议程决议,其结论严格遵循了《国际财务报告准则第9号》的规定。根据《国际财务报告准则第9号》第3.2.3段和3.1.1段,企业应当在其对应收账款现金流量的合同权利到期之日终止确认应收账款,并在收到结算应收账款的现金(或其他金融资产)的当天确认现金(即采用结算日会计)。
这一结论在实务界引发了剧烈反响。许多企业长期以来采用“支付发起日”或“资金划扣日”作为负债终止确认的时点(即采用交易日会计)。有反馈意见指出,解释委员会的解释意味着这些普遍的市场惯例是错误的,企业需要进行大规模的系统改造,追踪每一笔支付在银行系统中的实际到账时间,这在操作上几乎是不可能的任务,尤其是对于拥有成千上万笔小额支付的大型零售商而言。
2022年6月,解释委员会坚持了其在临时议程决议中得出的结论,认为国际财务报告会计准则的原则已足够清晰,不需要进行准则制定。然而,部分利益相关方强烈反对这一立场。他们指出,如果仅仅发布议程决议而不修改准则,将迫使全球范围内的企业改变会计政策,不仅成本高昂,而且产生的信息对报表使用者并无增量价值。因此,解释委员会同意将该问题向理事会提交进一步讨论。理事会遂决定将该问题作为金融工具分类和计量实施后审议的一部分进行考虑。
2023年3月,理事会发布了《对金融工具分类和计量的修订(征求意见稿)》(以下简称2023年征求意见稿),拟对《国际财务报告准则第9号》和《国际财务报告准则第7号》进行修订。该征求意见稿包括了采用电子支付系统结算的金融负债终止确认问题。征求意见截止日为2023年7月19日。
2024年5月30日,理事会正式发布了《对金融工具分类和计量的修订(对<国际财务报告准则第9号>和<国际财务报告准则第7号>的修订)》,其中包括采用电子支付系统结算的金融负债的终止确认问题。该修订将自2026年1月1日或之后开始的年度报告期间生效。主体可以选择在较早时期同时采用所有修订,或者仅采用与金融资产分类有关的修订。主体应追溯适用修订,但不要求重述比较信息。
为了保持企业会计准则与国际财务报告准则的持续趋同,2025年9月5日,财政部发布了《企业会计准则解释第19号(征求意见稿)》,其中包含引入上述国际财务报告准则下对采用电子支付系统结算的金融负债的终止确认的会计处理的修订内容。2025年12月5日,财政部正式发布了《企业会计准则解释19号》,其中问题三的内容同样也是自2026年1月1日起施行。

主要修订内容
(一)修订内容

《准则解释19号》在本问题中引入了国际准则下《对金融工具分类和计量的修订》中电子支付系统以现金结算金融负债相关修订。该修订主要包含两方面内容:一是澄清金融资产、金融负债的确认和终止确认的一般原则,即应在结算日(而不是交易日等其他日期)确认或终止确认。二是为采用电子支付系统以现金结算的金融负债终止确认提供一项例外规定,即满足特定条件的情况下,企业可选择对采用电子支付系统以现金结算的金融负债,在结算日之前终止确认。该选择权可以按单项电子支付系统选择,同一电子支付系统保持一致选择。
(二)修订的结论基础
1
关于金融工具初始确认和
终止确认的时点
根据金融工具准则规定,常规方式购买或出售金融资产,应视情况分别使用交易日会计或结算日会计进行确认和终止确认。常规方式购买或出售,是指按照合同规定购买或出售金融资产,并且该合同条款规定应根据通常由法规或市场惯例所确立的时间安排来交付该资产。交易日是指主体承诺购买或出售资产的日期。交易日会计是指:(1)主体在交易日确认将收到的资产和为此将支付的负债;(2)在交易日终止确认已售出的资产,确认处置利得或损失,确认应向买方收取的应收款项。结算日是指主体交付资产或收取资产的日期。结算日会计是指:(1)主体在收到资产之日确认该资产;(2)主体在交付资产之日终止确认该资产,并确认处置利得或损失。
在2023年征求意见稿中,理事会强调,主体在确认或终止确认一项金融资产或金融负债时,应当采用结算日会计,除非适用以电子支付系统以现金结算金融负债相关规定。征求意见稿强调了金融资产或金融负债确认和终止确认的时点应为结算日,并直接索引了常规方式购买或出售交易中的交易日会计概念。
征求意见稿的很多反馈意见认为,理事会应对上述提议进一步澄清和完善,以减少产生意外后果的风险。反馈意见担心,直接索引结算日会计可能产生意外后果,且当该内容与《国际财务报告准则第9号》第3.1.1段的一般原则结合解读时,可能会导致实务操作的差异进一步扩大。反馈意见认为,理事会需要进一步澄清以下几个方面的问题:
(1)如何应用于衍生工具,例如在承诺日确认的远期合约;
(2)如何应用于金融负债的确认和终止确认,因为常规方式购买或出售中的结算日会计仅针对金融资产;
(3)如何与金融工具准则终止确认相关指引相衔接,该指引并未针对金融负债应用结算日会计提供具体指引,这意味着征求意见稿相关澄清不应引用常规方式购买或出售相关规定。
最终,理事会并未直接引用结算日会计概念,而是强调了金融资产确认和终止确认的基本原则,澄清了金融负债应于结算日终止确认,并对结算日进行了明确定义。理事会指出,就金融资产和金融负债而言,“结算日”通常是指合同中接收现金(或其他金融资产)的权利或支付现金(或其他金融资产)的合同义务确立或终止的日期。然而,为了避免对金融资产的初始确认和终止确认产生意外后果的风险,理事会决定仅在终止确认金融负债的情况下使用“结算日”。
2
使用电子支付系统结算
金融负债的终止确认
理事会决定,当且仅当在主体已发起付款指令并且同时符合以下条件的情况下,允许主体将使用电子支付系统结算的金融负债视为在结算日之前已解除:一是没有实际能力撤回、停止或取消付款指令;二是没有实际能力获取因付款指令而用于结算的现金;三是与电子支付系统相关的结算风险不重大。
(1)没有撤回、停止或取消付款指令的实际能力
企业通常通过各种支付系统或平台向其银行发出支付指令,发起现金支付以结算金融负债。根据支付系统的性质,企业可能在现金转移给债权人之前撤回或取消支付指令,即使企业承诺清算债务。在2023年征求意见稿中,理事会强调,如果主体有能力撤回、停止或取消付款指令,则该主体不能被视为已解除负债。
利益相关方担忧,很多电子支付系统通常包含保护性权利,即在极端情况下,合同将允许主体撤回、停止或取消支付指令(例如,防止欺诈性交易的处理)。如果规定主体不具备撤回、停止或取消支付指令的能力,则很少有电子支付系统符合该条件。鉴于此,最终稿强调的是主体不具备撤回、停止或取消支付指令的实际能力。
采用实际能力的表述,与《财务报告概念框架(2018)》中相关表述保持一致。《概念框架(2018)》指出,是否有避免转移经济资源的实际能力,需要根据主体的具体职责或责任分别判断。例如,某些情况下,如果主体为避免转移所能采取的任何措施,会带来比转移本身更为重大不利的经济后果,则主体可能没有避免转移的实际能力(《概念框架(2018)》第4.34段)。可见,主体是否具有撤回、停止或取消支付指令的实际能力,需要考虑其经济后果等因素,而不仅仅是考虑支付协议是否约定了该权利。
(2)没有实际能力获取因付款指令而用于结算的现金
理事会认为,如果企业仍然可以获取(或主导使用)将用于结算该负债的现金,则该企业认为该金融负债已被解除是不恰当的。
2023年征求意见稿的一些反馈意见要求进一步明确“现金”的含义,如该现金是否包括使用透支支付的款项。理事会指出,此处的现金含义与金融工具准则中其他地方使用的现金含义相同。因此,理事会决定不再增加关于“现金”的进一步解释。
理事会还考虑了是否有必要单独针对预付款指令提供指引。理事会指出,在发出预付款指令之日,该指令极有可能不符合金融负债被视为已解除的条件。此类指令通常仍可撤回、取消或修改;并且该主体保留了获取现金的实际能力。因此,理事会认为没有必要对本条件作进一步的细化或解释。
(3)与电子支付系统相关的结算风险不重大
“结算风险”一般是指交易无法结算(或完成)的风险,从而导致债务人不会在结算日向债权人交付现金。当一项金融负债已通过向债权人支付现金而解除时,该债权人不再面临与该交易相关的任何结算风险。
理事会认为,如果主体认为金融负债将在结算日之前解除,则未发生结算的风险必须是不重大的。新规定进一步解释了,如果电子支付系统的特征是“支付指令的完成遵循标准的管理流程,并且满足第B3.3.8(1)和(2)段中的标准与向交易对手交付现金之间的时间很短”,则结算风险是不重大的。特定支付系统的完成时间越长,结算风险就越高,因为付款可能由于诸如债务人违约等原因而无法完成。相反,如果支付指令的完成取决于主体在结算日交付现金的能力,则结算风险将不可视为不重大。
理事会决定不再增加“标准管理程序”或“很短”时间的进一步解释,这样可能需要设置一个具体天数的阈值,从而可能与不同电子支付系统的特征不一致。
3
金融负债终止确认例外规定的适用范围
(1)仅适用于电子支付系统
理事会曾考虑过新政策选择所适用的范围,包括是否将新规定扩大到更广泛的现金支付方式,如活期存款下的所有现金支付。理事会认为,将新规定扩大到更广泛的范围,将引发诸多概念层面与实务层面的挑战。其一,现金资产的会计处理可能会被认定为有别于其他金融资产。这可能导致主体以现金结算交易,与以交付证券等其他金融资产的方式结算交易产生不同的会计处理结果。其二,若将新规定适用于活期存款下的所有现金支付,则此类现金支付将被排除在主体的其他现金来源之外。理事会指出,促使修订的各项实务挑战,并非源于款项支付所依托账户的性质,而是源于所采用支付方式的性质。理事会同时指出,本次修订的范围也不包括对“现金”或“现金等价物”定义的重新考虑。因此,理事会决定,新规定的适用范围限定于采用符合特定标准的电子支付系统进行的现金结算,不包括活期存款下的现金支付。
同时,理事会认为,电子支付系统为现金转移建立了一个受控制的环境,从而使现金未交付给债权人的风险降到最低,因为这些电子支付系统遵循标准的管理流程来完成交易。对于其他支付方式,如开出支票,付款的完成仍然受到结算风险的影响。因此,理事会决定不将新规定的范围扩大到电子支付系统以外。
理事会还决定,当企业选择执行该例外规定时,该企业应对通过同一电子支付系统进行的所有结算均采用该规定。这意味着企业可以针对不同电子支付系统选择不同的处理规定。2023年征求意见稿的一些反馈者也担忧,该选择权可能被用于操纵、调整不同金融负债的结算日期结算。但是,理事会认为,新规定是终止确认的例外,其目的是在非常具体的情况下提供实用的方法,所以不需要针对所有电子支付系统进行统一选择。
(2)仅适用于金融负债终止确认,不适用于金融资产终止确认
2023年征求意见稿的一些反馈意见建议,金融资产的终止确认也需要一个类似的例外规定。这些反馈者表示,不允许在结算日之前终止确认应收账款,可能需要改变某些行业惯例,如以支票或信用卡结算应收账款等支付方式。理事会决定不将新例外规定扩大至金融资产。
其一,对于金融资产,不存在“没有实际能力提取、停止或取消支付指令”的对应概念。同时,金融资产的终止确认不能建立在要求企业知晓交易对手何时没有实际能力撤回支付指令的基础上。金融资产的终止确认是基于收取现金(或其他金融资产)的权利到期,而不是基于交易对手的权利或义务。
其二,当债务人通过电子支付系统发起支付指令(且债务人不具备撤回该指令的实际能力)时,债务人在现金交付之前的一段时间内丧失了获取(即使用)现金的实际能力。但是,当债权人收到债务人已提交付款指令的通知时,债权人也没有实际能力获取现金;只有当现金被送到债权人的账户时,才会发生这种情况。因此,债务人没有实际能力获取因付款指令而用于结算的现金,不能成为债权人在结算日前终止确认金融资产的理由。
再三,在无法获取现金的情况下,债务人启动付款指令,并不会导致债权人收取现金的权利到期。只有债权人收到现金时,该权利才会到期。
综上所述,新规定的三个条件,并不能对应类推到金融资产的终止确认,金融资产不能适用该例外规定。
5
其他考虑
理事会曾考虑明确一项规定,即当金融负债于结算日之前终止确认时,其对应的现金金额也应同时终止确认。理事会指出,根据新例外规定,可以选择适用该规定的前提,是主体认定其已没有实际能力获取用于结算的现金。主体一旦丧失获取该笔现金的实际能力,也应认定其对该笔用于偿债的现金所享有的权利已随之终止。最终,理事会决定,无需专门新增关于现金终止确认的相关要求,因为《国际财务报告准则第9号》已包含了判断此类现金应终止确认的充分规定,任何新增要求反而可能引发新的问题。
2023年征求意见稿的少数反馈者担心,如果企业在报告日之前启动支付指令,但未选择适用新例外规定,则财务报表使用者可能会对企业在报告日持有的现金金额产生误导。在这种情况下,该企业在报告日可能显示有大量现金余额,但在报告日完成付款指令后不久就可能消耗。
理事会注意到,《国际会计准则第7号》要求披露企业持有的、集团无法使用的大额现金余额,以帮助财务报表使用者了解该日期的现金余额状况。《国际财务报告准则第7号》和《国际财务报告准则第18号》的其他要求也要求主体披露财务报表使用者了解未来现金流量的性质、金额和时间所需的信息。因此,理事会决定不增加披露要求。

衔接规定
《准则解释19号》针对本问题规定,企业在首次执行本解释内容时,应当按照《企业会计准则第28号——会计政策、会计估计变更和差错更正》等有关规定进行追溯调整,累积影响数调整2026年1月1日留存收益及其他相关财务报表项目,无需调整前期比较财务报表数据。


修订背景
2014年7月,理事会发布《国际财务报告准则第9号》完整版。在制定《国际财务报告准则第9号》时,理事会得出结论,只有当这些现金流量仅为对本金及未偿付本金金额之利息的支付(SPPI)时,摊余成本才能提供有关金融资产未来现金流量的金额、时间和不确定性的有用信息。《国际财务报告准则第9号》也提供了评估金融资产合同现金流量是否仅为对本金及未偿付本金金额之利息的支付的相关指引。
2020年10月至2022年12月间,理事会对《国际财务报告准则第9号》中的分类和计量要求进行了实施后审议。2022年12月,理事会发布了该项目实施后审计的《项目报告和反馈意见》。
实施后审议参与者认为,实务中将SPPI测试应用于与可持续挂钩特征(ESG-linked features)的金融资产具有挑战性。2022年5月,理事会决定启动一项维护项目,以明确评估与可持续挂钩特征金融资产的合同现金流量特征的规定。理事会认为,《国际财务报告准则第9号》中评估合同现金流量特征的要求,既与可持续挂钩特征金融资产相关,也与其他金融资产相关。该要求提供了合适的基础以确定此类金融资产满足以摊余成本计量还是以公允价值计量且其变动计入其他综合收益的条件。理事会得出结论认为,为评估可持续挂钩特征金融资产现金流量特征单独创造一项例外要求是不恰当的。这也可能与实施后审议认为不需要对分类和计量要求进行根本性修订的结论相悖。
此后,理事会发布的2023年征求意见稿,包括了对金融资产合同现金流量特征评估的澄清。2024年5月30日,理事会正式发布了《对金融工具分类和计量的修订》,其中对金融资产合同现金流量特征的评估作出细化规定,并增加相关披露要求。
目前,我国具有环境、社会和治理(ESG)相关及其他类似特征的金融资产增长较快,实务中对于此类金融资产是否符合“本金+利息”的合同现金流量特征有不同认识,2025年9月5日,财政部发布了《企业会计准则解释第19号(征求意见稿)》,其中包含引入上述国际财务报告准则“关于金融资产合同现金流量特征的评估及相关披露”修订内容。2025年12月5日,财政部正式发布了《准则解释19号》,明确了在评估合同现金流量特征与基本借贷安排是否一致时关于利息的构成要素的有关考虑和对受或有事项影响可能导致的合同现金流量的时间分布或金额发生变更的合同条款的有关考虑,并增加了相关披露规定,为会计实务作出了进一步细化指导。
主要修订内容
该问题主要涉及《企业会计准则第22号——金融工具确认和计量》、《企业会计准则第37号——金融工具列报》等准则。
(一) 关于利息的构成要素
1
修订内容

《准则解释19号》本问题首先澄清,企业在评估金融资产的合同现金流量是否与基本借贷安排一致时,针对利息的不同要素,应当聚焦于企业基于什么获得了补偿,而非获得补偿的金额。评估利息构成要素的目的是评估利息是否仅包括对基本借贷风险和成本的补偿。本问题也澄清了两类与基本借贷安排不一致的利息,即合同现金流量与非基本借贷风险或成本的变量(如权益工具的价值或商品的价格)挂钩,或者合同现金流量代表债务人收入与利润的一部分。此外,国际财务报告准则下还强调了,不能以合同条款在主体所处市场中普遍存在为由,认定合同条款与基本借贷安排相一致。
2
修订的结论基础
《国际财务报告准则第9号》第B4.1.7A段规定,仅为本金及未偿付本金金额之利息的支付的合同现金流量与基本借贷安排相一致。该段落也列举了与基本借贷相一致的典型利息要素,包括货币时间价值的对价;信用风险;其他基本借贷风险,如流动性风险;持有金融资产相关成本;以及利润率。
在分析实施后审议的反馈意见后,包括“基本借贷安排”的不确定性,理事会决定进一步澄清:
(1)第B4.1.7A段列举的利息要素,并非对于基本借贷相一致的要素的穷尽列举;
(2)所列举的要素也并非“安全港(safe haven)”——即使名义为“信用风险”或“利润率”,也可能仍然需要进一步分析;
(3)主体不需要对不同利息要素进行定量分析,以确定合同现金流量是否与基本借贷安排相一致;
(4)不能因合同条款在主体运营市场中较为普遍而简单认定合同条款与基本借贷安排相一致。
《国际财务报告准则第9号》结论基础指出,利息评估关注于主体为什么得到补偿(即主体是否因基本的贷款风险、成本和利润率收到对价,还是因其他原因得到补偿),而非主体从特定要素上收到多少补偿[《国际财务报告准则第9号》结论基础第BC4.182(2)段]。理事会决定,将该原则纳入准则应用指南第B4.1.8A段。
理事会认为,不可能制定一份与基本借贷安排相一致的利息要素详尽清单。相反,在《国际财务报告准则第9号》第B4.1.8A段中澄清,该准则中使用的“基本借贷安排”一词旨在描述贷款安排的本质特征,而非指特定市场或地区普遍存在的安排。若合同现金流量与非基本借贷风险或成本的变量挂钩,则该合同现金流量与基本借贷安排不一致。此标准不受特定市场中贷款合同是否普遍采用此类变量挂钩条款的影响。
(二) 关于或有特征引起的合同现金流量变动
1
修订内容

《准则解释19号》本问题主要基于现行准则及应用指南中“导致合同现金流量的时间分布或金额变更的合同条款”相关规定,补充强调了两个方面:(1)具有或有特征的合同现金流量的评估应基于金融工具存续期内可能产生的所有合同现金流量,不考虑合同现金流量变动可能性的大小;(2)当或有特征引起的合同现金流量在合同现金流量变动前后均与基本借贷安排一致,但或有事项的性质与基本借贷风险和成本的变动不直接相关时,需进一步评估其合同现金流量是否与不含或有特征的相同金融资产合同现金流量存在显著差异。
2
应用示例
为帮助评估可持续挂钩特征金融资产是否能够通过现金流量特征测试,《国际财务报告准则第9号》增加了两个应用示例:
工具EA
工具EA是一项贷款,如果债务人在上一报告期达到了合同约定的温室气体减排量,则其利率按约定的基准点数定期调整。
该贷款利率的最大可能累计调整幅度不会对其利率产生显著影响。
分析:
该合同现金流量仅为本金及未偿付本金金额之利息的支付。
主体应考虑在所有情况下,该或有事项发生(或不发生)产生的合同现金流量仅为本金及未偿付本金金额之利息的支付。
如果或有事项(达到合同约定的温室气体减排量)发生,利率将按固定基点调整,导致合同现金流量与基本借贷安排一致。因或有事项的性质与基本借贷风险和成本的变动不直接相关,该主体无法在未经进一步评估的情况下确定金融资产的现金流量是否仅为本金和以未偿付本金金额为基础的利息的支付。
因此,主体应评估是否在所有合同可能情境下,其合同现金流量与具有相同条款但不包含碳排放相关或有特征的金融工具不存在显著差异。
由于在工具存续期内的任何调整均不会导致合同现金流量出现显著差异,该主体认为该贷款的合同现金流量仅为本金及未偿付本金金额之利息的支付。
工具I
工具I是一项贷款,当市场决定的碳价格指数达到合同规定的阈值时,则其利率定期调整。
分析:
该合同现金流量不属于仅为本金及未偿付本金金额之利息的支付。
该合同现金流量将随市场因素(碳价格指数)而变化,而市场因素不属于基本借贷风险或成本,从而与基本借贷安排不一致。
3
包含或有特征金融资产的
合同现金流量特征测试流程
根据上述规定,对于包含或有特征金融资产的合同现金流量特征测试流程如下图所示:

图2:包含或有特征金融资产的合同现金流量特征测试流程
4
修订的结论基础
《国际财务报告准则第9号》第B4.1.10段要求,如果金融资产包含可能导致合同现金流量的时间分布或金额发生变动的合同条款(例如,如果资产可在到期前偿付或者可予展期),主体必须确定因该合同条款导致的工具整个存续期内可能产生的合同现金流量是否仅为本金及未偿付本金金额之利息的支付。
金融工具分类和计量实施后审议的参与者要求理事会就将《国际财务报告准则第9号》第B4.1.10段原则应用于该段示例未涵盖的或有事项提供更多指引。反馈意见表明,主体可能从其中一个示例(涉及债务人信用风险变化)推断出,若合同现金流量仅为本金及未偿付本金金额之利息的支付,则任何或有事项的性质必须与《国际财务报告准则第9号》第B4.1.7A段规定的利息要素之一相关联。
理事会决定,有必要在《国际财务报告准则第9号》第B4.1.10至B4.1.10A段中阐明评估金融资产存续期合同现金流量的相互关联原则,特别是:
(1)无论或有事项发生的概率如何,均需考虑合同现金流的所有可能变动;以及
(2)若或有事项的性质与基本借贷风险和成本的变动不直接相关,企业应进一步评估该或有特征对合同现金流量的影响。
理事会还为《国际财务报告准则第9号》中B4113段和B4114段增补了示例以阐释上述原则。
(1)关于合同现金流量的所有可能变动
在制定《国际财务报告准则第9号》时,理事会考虑了相关反馈意见,即如果未来事件发生的概率极低,则或有特征不应影响金融资产的分类。理事会拒绝了这种做法,认为即使或有事件发生的概率较低,除非该或有特征不真实,否则企业必须考虑金融工具存续期内可能产生的所有合同现金流量。
因此,理事会决定,合同现金流量的评估应基于金融工具存续期内可能产生的所有合同现金流量,而非基于概率的评估。换言之,主体必须考虑合同中任何或有事项对合同现金流量的影响,无论该事项发生概率高低,除非合同条款不真实。
(2)关于与基本借贷风险和成本的变动不直接相关的或有特征
《国际财务报告准则第9号》第B4.1.10段指出,尽管或有事项的性质本身并非判定合同现金流量是否仅为本金及未偿付本金金额之利息的支付的关键因素,但它可能构成此类判断的指标。B4.1.10段的示例表明,与信用风险(进而延伸至其他基本借贷风险和成本)相关的或有事项所涉及的金融资产,其合同现金流量仅为本金及未偿付本金金额之利息支付的可能性高于与特定股票指数相关的或有事项所涉及的金融资产。但第B4.1.10段并未说明在何种情况下,后一种工具仍可能具有仅为本金及未偿付本金金额之利息的合同现金流量特征。
因此,理事会决定在《国际财务报告准则第9号》第B4.1.10A段中制定补充要求,适用于以下情形:当主体已应用准则相关规定后,仍无法认定金融资产的合同现金流量是否仅为本金及未偿付本金金额之利息支付,且该情形仅因或有事项本身的性质与基本借贷风险和成本的变动不直接相关。例如,若主体实现合同约定的碳排放量减少目标,则贷款利率将按特定幅度调整,即属于此类情形。若任何或若干或有事项(无论其性质如何)导致合同现金流量与基本借贷安排不符,则B4.1.10A不适用。例如,若合同现金流量的变动金额与非基本借贷风险或成本的变量挂钩,则第B4.1.10A段不适用。
在决定针对前述情形需要进行何种额外评估时,理事会指出了《国际财务报告准则第9号》中关于对与基本借贷风险和成本的变动不一致的或有特征影响进行定量或定性评估的要求。此类评估旨在确定,即便存在该合同特征,摊余成本是否仍能为财务报表使用者提供有用信息。
理事会决定制定一项要求,该要求类似于修改货币时间价值要素时所需进行的评估。此项评估旨在确定合同现金流量与具有相同合同条款但无或有特征的金融工具合同现金流量之间的差异程度。换言之,该评估旨在衡量或有特征对合同现金流量可能产生的影响。若在所有合同规定的情形下,现金流量与基准工具的差异不显著,且无其他迹象表明该资产的合同条款与基本借贷安排不符,则该金融资产的现金流仅为本金及未偿付本金金额之利息支付。
理事会决定,就《国际财务报告准则第9号》第B4.1.10A段而言,主体必须考虑所有可能因或有事项发生(或未发生)而导致合同现金流量变动的场景,无论该事项发生的概率如何。换言之,主体需考虑所有可能发生的或有事项组合,因这些情景均在合同中明确规定。相较之下,《国际财务报告准则第9号》中B4.1.9D段仅要求主体考虑合理可能的情景,因该类情景基于不同市场利率的潜在变动,而非基于合同明确规定的情景组合。
理事会决定进一步澄清,与《国际财务报告准则第9号》第B4.1.9B段的要求类似,在某些情况下,主体可通过定性评估来判断相关合同现金流量是否存在显著差异。例如,在考虑经济环境的具体特征(如利率水平)时,主体可确定对合同现金流进行一系列调整,使调整后的现金流与不具有或有特征的相同金融工具的现金流量不存在显著差异。如果对合同现金流量的调整处于该范围内,则主体可能无需进行详细的定量评估,即可得出符合《国际财务报告准则第9号》第B4.1.10A段要求的结论。
理事会审议了《国际财务报告准则第9号》中B4.1.10A段的评估标准应基于“不存在显著差异”还是“差异不重大”的现金流量。理事会注意到关于修改后货币时间价值要素的反馈意见,认为“差异不重大”可能造成过度限制。基于对利息评估应聚焦于主体获得补偿的实质而非补偿金额的原则,理事会认定采用“差异不重大”的阈值将再度过度强调主体获得补偿的“金额”维度。
理事会还决定,为与《国际财务报告准则第9号》的其他要求保持一致,仅要求评估合同现金流量是否存在“显著差异”即可,无需设定更精确的量化阈值。主体应运用专业判断来确定在此语境下“显著差异”的具体含义。
(3)其他考虑因素
在制定准则过程中,理事会曾考虑要求企业评估或有事项是否与债务人相关。但基于对2023年征求意见稿的反馈意见,理事会最终未采纳该方案,理由如下:
(1)评估或有事项发生(或不发生)是否与债务人相关,未必符合基本借贷风险与成本的概念;
(2)采用此方法可能对普遍认为符合基本贷款安排的合同条款评估产生意外后果(例如所谓的“成本增加条款”);以及
(3)该方法可能导致如果其环境、社会和治理相关目标系在集团层面或由债务人以外的集团主体设定,则无论其或有特征对合同现金流的影响程度如何,相关金融资产均无法采用摊余成本核算。
理事会还考虑要求企业在初始确认时评估或有特征的公允价值是否不重大,与《国际财务报告准则第9号》第B4.1.12(3)段的要求相似。然而,理事会最终决定不采用此项要求,因为初始确认时或有特征的公允价值未必能充分反映金融工具存续期内合同现金流可能发生的变动。例如,初始确认时可能因事件发生概率较低或因抵销调整而导致公允价值不重大。
(三)披露
1
修订内容

2
修订的结论基础
在回应金融工具分类和计量实施后审议时,财务报表使用者表示,理解可能改变合同现金流量金额的合同条款对分析和评估主体未来现金流量至关重要,例如与环境、社会或治理(ESG)目标挂钩的条款。因此,理事会决定要求主体披露可能改变合同现金流量金额的合同条款的定性与定量信息。理事会同时决定,对于以公允价值计量且其变动计入当期损益的金融工具,无需进行此类披露,因为确认在当期损益里的此类工具公允价值变动利得或损失已为财务报表使用者提供了充分信息。
理事会决定将这些披露要求的范围限定于合同条款,即那些可能因或有事项发生(或未发生)而改变合同现金流量金额的条款,且该事项与基本借贷风险和成本的变化不直接相关。理事会无意要求主体披露存在于多数基本贷款安排中的合同条款信息,例如,若发生逾期付款、违反债务覆盖率或其他信用风险上升的替代指标时,则可能触发罚息或贷款转为随时偿还等。
理事会审议了是否要求披露金融资产或有特征的相关信息,这些特征不会导致合同现金流量与具有相同合同条款但无此类特征的金融工具产生显著差异。理事会注意到,此类特征在定性上仍可能具有重要性,或在金融资产组合层面具有重要性。因此,理事会决定将具有此类特征的金融资产纳入《国际财务报告准则第7号》第20B-20D段要求的适用范围。
理事会审议了将金融负债排除在《国际财务报告准则第7号》第20B-20D段要求范围之外的建议,理由是这些要求可能与该准则第B10A段的要求存在重叠。然而,理事会驳回了这些建议,指出《国际财务报告准则第7号》第20B-20D段的要求比第B10A段的要求更为具体。
理事会还审议了将披露要求限定于具有ESG关联特征工具的建议。但理事会指出,将披露要求仅限于此类工具缺乏概念依据。财务报表使用者需要获取所有合同条款与基本借贷风险和成本变动不直接相关的或有事项的有用信息。
在权衡要求披露这些合同条款信息的利弊后,理事会决定:
(1)要求主体披露定量信息,例如合同现金流可能变动的范围(例如,与ESG目标相关的或有事件可能导致的合同利率调整范围)。财务报表使用者曾反馈,仅凭定性信息不足以满足其需求。
(2)不要求主体提供合同现金流可能变动的敏感性分析,亦不要求量化此类或有事项对财务报表的潜在影响。
衔接规定
《准则解释19号》规定,企业在首次执行本条解释内容时,应当按照《企业会计准则第28号——会计政策、会计估计变更和差错更正》等有关规定进行追溯调整,累积影响数调整2026年1月1日留存收益及其他相关财务报表项目,无需调整前期比较财务报表数据。即本问题解释自2026年1月1日之后编制的财务报告(包括季报和半年报)开始采用,累计影响数调整2026年1月1日留存收益,但无需对前期比较数据进行追溯调整。
修订背景
当主体处置指定为公允价值计量且其变动计入其他综合收益的权益工具投资时,《国际财务报告准则第9号》禁止主体将其他综合收益中累积的金额重新分类为损益(“转回”)。在对《国际财务报告准则第9号》分类和计量要求及《国际财务报告准则第7号》相关披露要求进行实施后审议过程中,参与者表示这一禁止意味着财务报表可能无法如实反映此类投资在处置时的业绩。理事会指出,《国际财务报告准则第9号》和《国际财务报告准则第7号》均未区分“已实现”和“未实现”损益。作为实施后审议的一部分,没有证据表明“转回”必然会导致关于已实现损益的更多或更好的信息。
尽管如此,为了向财务报表使用者提供有用、透明和更全面的信息,理事会建议对《国际财务报告准则第7号》进行修订,要求主体披露有关其他综合收益累计金额的额外信息。
2024年5月30日,理事会发布了对《国际财务报告准则第7号——金融工具:披露》的小范围修订,简化了指定为以公允价值计量且其变动计入其他综合收益的权益工具投资的披露要求。
为便利我国企业实务、降低披露成本,同时保持企业会计准则与国际财务报告准则的持续趋同,2025年9月5日,财政部发布了《企业会计准则解释第19号(征求意见稿)》,其中包含引入上述国际财务报告准则下“关于指定为以公允价值计量且其变动计入其他综合收益的权益工具的披露”修订内容。2025年12月5日,财政部正式发布了《准则解释19号》,将按“每项”披露的要求简化为按“类别”进行披露,以更好的实现成本与决策有用信息提供的平衡。
主要修订内容
1
修订内容
该问题主要涉及《企业会计准则第37号——金融工具列报》等准则。

2
修订的结论基础
(1)按类别披露期末权益工具的公允价值,而非每项权益工具投资分别披露。
作为金融工具分类和计量实施后审议的一部分,理事会获悉,当主体将若干不同权益工具投资指定为以公允价值计量且其变动计入其他综合收益的类别时,披露每项权益工投资在报告期末的公允价值既费时费力,也不一定能为财务报表使用者提供有用信息。因此,理事会决定不再要求披露每项权益投资在报告期末的公允价值。
为澄清该事项,同时规定,企业须按《国际财务报告准则第7号》第11A段要求,为各类权益工具投资分别提供披露信息。该要求与《国际财务报告准则第7号》第6段关于“金融工具的类别和披露程度”的相关规定也保持了一致。
(2)披露在报告期内计入其他综合收益的公允价值变动,并分别披露与报告期内终止确认的投资有关的变动额和与报告期末持有的投资有关的变动额。
理事会决定扩大《国际财务报告准则第7号》第11A段的披露要求,要求披露报告期内计入其他综合收益的公允价值变动。理事会还决定要求主体将公允价值变动拆分为与报告期内终止确认的投资有关的部分和与报告期末持有的投资有关的部分。
理事会注意到,由于修订后不再要求披露每项权益投资在报告期末的公允价值,若不披露《国际财务报告准则第7号》第11A(f)段要求的资料,财务报表使用者可能面临信息缺失问题。理事会制定了《国际财务报告准则第7号》第11A(f) 段的要求,以便财务报表使用者能够区分报告期末持有的投资的财务业绩与公允价值变动,以及报告期内终止确认的投资相关的财务业绩与公允价值变动。
理事会认为,《国际财务报告准则第7号》第11A(f)段的要求将提供关于权益工具投资财务业绩的有益信息,其方式与该准则第11A(d)段的要求类似,其要求单独披露与本期终止确认的投资以及期末仍持有的投资相关的股利收入.
理事会认为,披露所需信息的益处将超过追踪和整理信息的成本。
与《国际财务报告准则第7号》第11A(d)段的要求类似,主体必须区分仅在报告期内发生的公允价值变动与持续发生的公允价值变动。因此,企业无需追踪与前期已处置权益工具投资相关的公允价值利得或损失。理事会同时指出,《国际财务报告准则第7号》第11B(c)段要求披露处置权益工具投资的累计利得或损失。因此,主体已有义务确定并单独计算本期终止确认的投资相关的公允价值变动。因此,主体应能够获取《国际财务报告准则第7号》第11A(f)段要求的信息,并能够单独识别报告期内终止确认的权益投资的公允价值变动利得或损失。
(3)披露与报告期内终止确认的投资有关的计入权益的累计利得或损失的转出情况。
《国际财务报告准则第7号》第11B(c)段要求主体披露处置的累计利得或损失。理事会获悉,2023年征求意见稿的反馈方认为,类似于《国际财务报告准则第7号》第11A(e)段的要求,披露与终止确认的权益工具投资相关的权益内累计公允价值利得或损失的转出情况将能够提供更有用的信息。因此,理事会将与《国际财务报告准则第7号》第11A(e)段类似的要求新增至第11B段。理事会认为该要求不会导致主体产生重大额外成本,该修订还将确保所有专门适用于终止确认权益工具投资的披露要求均纳入同一条款。
理事会认为,《国际财务报告准则第7号》第11A(f)段的要求与第11B段的其他要求相结合,特别是披露处置累计公允价值利得或损失的要求,将使主体能够向财务报表使用者提供通常被视为“已实现”利得或损失的信息。理事会还指出,IFRS 18要求主体考虑是否提供超出《国际财务报告准则第7号》第11A段和第11B段要求的补充信息,以便财务报表使用者理解主体对权益工具投资采用指定选择权时对财务报表产生的影响。
免责声明:本文是为提供一般信息的用途所撰写,并非旨在成为可依赖的会计、审计、税务、法律或其他专业意见,更不可用于任何商业用途。阅读者应区分具体情形,合理运用执业判断进行分析。本所及相关编写人员不对依据本资料采取或不采取行动的任何损失承担责任。
如欲转载本文,务必原文转载,不得修改,且标注转载来源为:天职国际官方微信公众号。如需修改内容,需要获得天职国际的书面确认。





