为鼓励企业加大研发创新投入力度,国家制定实施了研发费用加计扣除、高新技术企业税收优惠等普惠性政策,各级政府针对企业研发投入也制定了不同补贴政策以激励企业自主创新。2024年我国研发投入突破3.6万亿元,超50万家企业通过研发费用加计扣除政策减税超8000亿元!
为帮助企业充分享受研发费用加计扣除优惠,本篇从全方位整理了研发费用加计扣除最新内容:
1 研发费用加计扣除最新政策全解(附2025政策延续)
2 企业研发活动该如何界定
3 研发费用归集口径比较
4 研发费用加计扣除辅助账及账务处理
5 研发费用加计扣除留存备查的资料
01
研发费用加计扣除最新政策全解
一、现行政策优惠及加计扣除比例
1、除集成电路和工业母机外,研发费用加计扣除比例统一为100%
企业开展研发活动中实际发生的研发费用,未形成无形资产计入当期损益的,在按规定据实扣除的基础上,再按照实际发生额的100%在税前加计扣除;形成无形资产的,按照无形资产成本的200%在税前摊销。无形资产摊销年限不得低于10 年。
集成电路企业和工业母机企业开展研发活动中实际发生的研发费用,未形成无形资产计入当期损益的,在按规定据实扣除的基础上,在2023年1月1日至2027年12月31日期间,再按照实际发生额的120%在税前扣除;形成无形资产的,在上述期间按照无形资产成本的220%在税前摊销。

2、委托、合作、集中研发费用的加计扣除:
①企业委托境内的外部机构或个人进行研发活动发生的费用,按照费用实际发生额的80%计入委托方研发费用并按规定计算加计扣除;委托境外(不包括境外个人)进行研发活动所发生的费用,按照费用实际发生额的80%计入委托方的委托境外研发费用。委托境外研发费用不超过境内符合条件的研发费用三分之二的部分,可按规定在企业所得税前加计扣除。
②企业共同合作开发的项目,由合作各方就自身实际承担的研发费用分别计算加计扣除。
③企业集团根据生产经营和科技开发的实际情况,对技术要求高、投资数额大,需要集中研发的项目,其实际发生的研发费用,可以按照权利和义务相一致、费用支出和收益分享相配比的原则,合理确定研发费用的分摊方法,在受益成员企业间进行分摊,由相关成员企业分别计算加计扣除。
3、创意设计活动发生的相关费用可享受加计
企业为获得创新性、创意性、突破性的产品进行创意设计活动而发生的相关费用,可以按照规定进行加计扣除。
二、研发费用加计扣除享受条件
1、研发费用加计扣除适用企业
除负面清单行业:烟草制造业、住宿和餐饮业、批发和零售业、房地产业、租赁和商务服务业、娱乐业六大行业以及财政部和国家税务总局规定的其他行业(《国民经济行业分类与代码 (GB/T4754-2017 ) 》)以外,会计核算健全、实行查账征收并能够准确归集研发费用的居民企业。
2、不适用加计扣除的活动
(1)企业产品(服务)的常规性升级。
(2)对某项科研成果的直接应用,如直接采用公开的新工艺、材料、装置、产品、服务或知识等。
(3)企业在商品化后为顾客提供的技术支持活动。
(4)对现存产品、服务、技术、材料或工艺流程进行重复或简单改变。
(5)市场调查研究、效率调查或管理研究。
(6)作为工业(服务)流程环节或常规的质量控制、测试分析、维修维护。
(7)社会科学、艺术或人文学方面的研究。
三、享受时间节点
企业可在当年 7 月份预缴、10 月份预缴以及企业所得税年度汇算清缴时申报享受研发费用加计扣除政策。
四、2025可继续享受加计扣除政策
1 《财政部 税务总局关于进一步完善研发费用税前加计扣除政策的公告》(2023年第7号)规定:
(1)企业开展研发活动中实际发生的研发费用,未形成无形资产计入当期损益的,在按规定据实扣除的基础上,自2023年1月1日起,再按照实际发生额的100%在税前加计扣除;形成无形资产的,自2023年1月1日起,按照无形资产成本的200%在税前摊销。
(2)企业享受研发费用加计扣除政策的其他政策口径和管理要求,按照《财政部 国家税务总局 科技部关于完善研究开发费用税前加计扣除政策的通知》(财税〔2015〕119号)、《财政部 税务总局 科技部关于企业委托境外研究开发费用税前加计扣除有关政策问题的通知》(财税〔2018〕64号)等文件相关规定执行。
(3)本公告自2023年1月1日起执行,财政部 税务总局公告2021年第13号、财政部 税务总局 科技部公告2022年第16号、财政部 税务总局 科技部公告2022年第28号同时废止。
2 《财政部 税务总局 国家发展改革委 工业和信息化部关于提高集成电路和工业母机企业研发费用加计扣除比例的公告》(2023年第44号)规定:
(1)集成电路企业和工业母机企业开展研发活动中实际发生的研发费用,未形成无形资产计入当期损益的,在按规定据实扣除的基础上,在2023年1月1日至2027年12月31日期间,再按照实际发生额的120%在税前扣除;形成无形资产的,在上述期间按照无形资产成本的220%在税前摊销。
(2)第一条所称集成电路企业是指国家鼓励的集成电路生产、设计、装备、材料、封装、测试企业。
(3)第一条所称工业母机企业是指生产销售符合本公告附件《先进工业母机产品基本标准》产品的企业,具体适用条件和企业清单由工业和信息化部会同国家发展改革委、财政部、税务总局等部门制定。
(4)企业享受研发费用加计扣除政策的其他政策口径和管理要求,按照财税【2015】119号)、财税【2018】64号等文件相关规定执行。
(5)本公告规定的税收优惠政策,采用清单管理的,由国家发展改革委、工业和信息化部于每年3月底前按规定向财政部、税务总局提供上一年度可享受优惠的企业清单;不采取清单管理的,税务机关可按财政部 税务总局 发展改革委 工业和信息化部公告2020年第45号规定的核查机制转请发展改革、工业和信息化部门进行核查。
3 《国家税务总局 财政部关于优化预缴申报享受研发费用税前加计扣除政策有关事项的公告》(2023年第11号)规定:
(1)企业7月份预缴申报第2季度(按季预缴)或6月份(按月预缴)企业所得税时,能准确归集核算研发费用的,可以结合自身生产经营实际情况,自主选择就当年上半年研发费用享受加计扣除政策。
对7月份预缴申报期未选择享受优惠的企业,在10月份预缴申报或年度汇算清缴时能够准确归集核算研发费用的,可结合自身生产经营实际情况,自主选择在10月份预缴申报或年度汇算清缴时统一享受。
(2)企业10月份预缴申报第3季度(按季预缴)或9月份(按月预缴)企业所得税时,能准确归集核算研发费用的,企业可结合自身生产经营实际情况,自主选择就当年前三季度研发费用享受加计扣除政策。
对10月份预缴申报期未选择享受优惠的企业,在年度汇算清缴时能够准确归集核算研发费用的,可结合自身生产经营实际情况,自主选择在年度汇算清缴时统一享受。
(3)企业享受研发费用加计扣除优惠政策采取“真实发生、自行判别、申报享受、相关资料留存备查”的办理方式,由企业依据实际发生的研发费用支出,自行计算加计扣除金额,填报《中华人民共和国企业所得税月(季)度预缴纳税申报表(A类)》享受税收优惠,并根据享受加计扣除优惠的研发费用情况(上半年或前三季度)填写《研发费用加计扣除优惠明细表》(A107012)。《研发费用加计扣除优惠明细表》(A107012)与规定的其他资料一并留存备查。
(4)本公告自2023年1月1日起施行。《国家税务总局关于企业预缴申报享受研发费用加计扣除优惠政策有关事项的公告》(2022年第10号)同时废止。
4 《关于开展2023年度享受研发费用加计扣除政策的工业母机企业清单制定工作的通知》(工信部联通装函〔2024〕60号),制定了享受研发费用加计扣除政策的工业母机企业清单。
02
企业研发活动的界定
适用研发费用加计扣除政策的两大核心是 “研发活动的判断”和 “研发费用的准确核算归集”,首先需要明确其研发项目是否为研发活动。根据财税〔2015〕119 号的规定,研发活动是指企业为获得科学与技术新知识,创造性运用科学技术新知识,或实质性改进技术、产品(服务)、工艺而持续进行的具有明确目标的系统性活动。
一、研发活动的类型
研发活动可分为基础研究(不含艺术或人文学方面的研究)、应用研究(不含对某项科研成果的直接应用,对现存产品、服务、技术、材料或工艺流程进行的重复或简单改变)、试验发展(不含市场调查、质量控制、测试分析、维修维护、常规测试、为生产工艺而进行的设计、试生产等)三类。
二、研发活动判断的要点
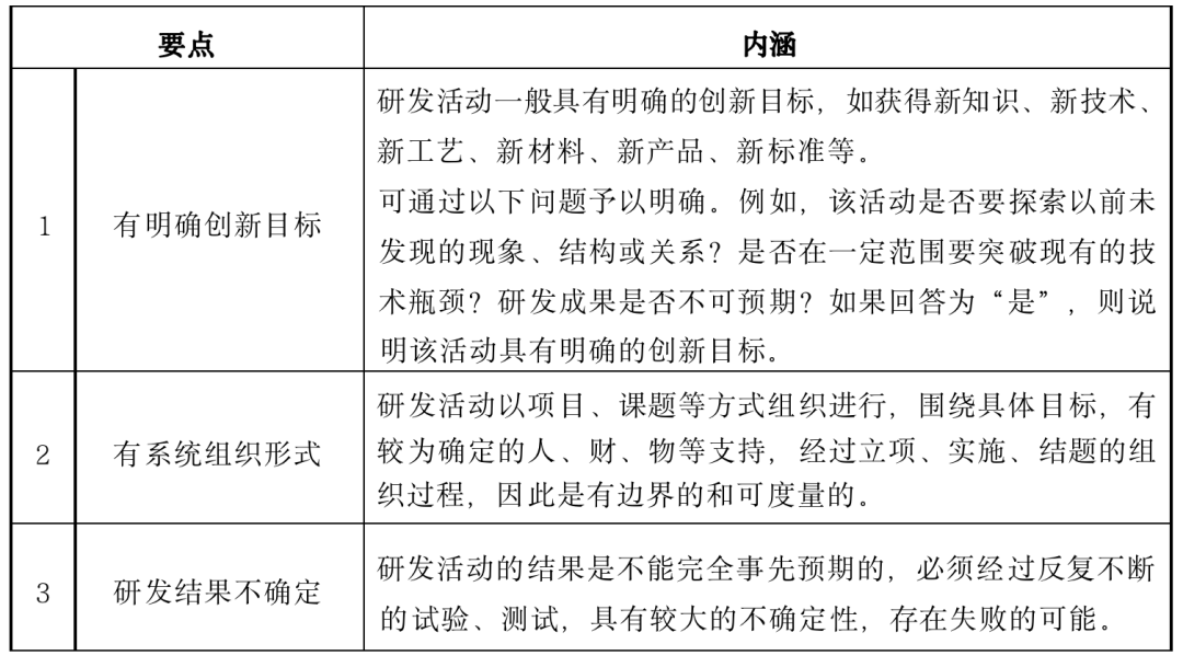
研发活动判断要点有三个,一是有明确创新目标,二是有系统组织形式,三是研发结果不确定。

三、研发活动的组织形式
“研发活动的判断”和 “研发费用的准确核算归集”两者都需要以研发项目为基础,即判断研发项目是否为研发活动且按照研发项目进行研发费用准确核算归集。因此,规范的研发项目管理是研发费用加计扣除政策适用的基础和前提。
1、主要组织形式
根据企业研发活动组织方式的不同,企业研发项目一般分为自主研发、委托研发、合作研发与集中研发。
2、委托研发与合作研发的确认
《技术合同认定管理办法》(国科发政字〔2000〕63 号)第六条规定:未申请认定登记和未予登记的技术合同,不得享受国家对有关促进科技成果转化规定的税收、信贷和奖励等方面的优惠政策。因此,委托研发与合作研发项目应签订合同,委托、合作研发的合同需经科技行政主管部门登记。其中,根据财税〔2018〕64 号规定,委托境外进行研发活动由委托方到科技行政主管部门进行登记。
03
研发费用归集口径比较
| 项目 | 会计核算口径 | 高新技术口径 | 加计扣除口径 | 备注 |
|
|
|
|
|
|
|
|
|
|
|
|
|
|
|
|
|
|
|
|
|
|
||
|
|
|
|
|
|
|
|
|
|
|
|
|
|
|
|
|
|
|
|
|
|
|
|
|
|
|
|
|
|
注1:会计核算范围大于税收范围;高新技术企业人员人工费用归集对象是科技人员,科技人员系累计实际工作时间一年180天以上的人员;加计扣除口径中工资薪金包括按规定可以在税前扣除的对研发人员股权激励的支出;
注2:房屋折旧费、研发设施的改建、改装、装修和修理过程中发生的长期待摊费用不计入加计扣除范围;
注3:根据 2021 年第 28 号公告的规定,从2021 年起,企业在一个纳税年度内同时开展多项研发活动的,加计扣除由原来按照每一研发项目分别计算“其他相关费用”限额,改为统一计算全部研发项目“其他相关费用”限额,不超过研究开发费用的10%。但高新认定的其他相关费用是按单个研发项目分别计算,不超过研究开发费用的20%。
综上,会计核算口径的范围最大,其次是高新技术口径,加计扣除口径的范围最小。允许加计扣除的研发费用范围采取的是正列举方式,即政策规定中没有列举的研发费用,不可以加计扣除。
04
研发费用加计扣除辅助账及账务处理
一、会计核算要求
1 遵照国家统一会计制度:企业应按照国家财务会计制度要求,对研发支出进行会计处理。
2 设置研发支出辅助账:对享受加计扣除的研发费用,按研发项目设置辅助账,准确归集核算当年可加计扣除的各项研发费用实际发生额。企业在一个纳税年度内进行多项研发活动的,应按照不同研发项目分别归集 可加计扣除的研发费用。企业研发费用各项目的实际发生额归集不准确的,税务机关有权对其税前扣除额或加计扣除额进行合理调整。
3 研发费用与生产费用分别核算:企业应对研发费用和生产经营费用 分别核算,准确、合理归集各项费用支出,对划分不清的,不得实行加计扣除。
二、辅助账设置
研发项目立项时应设置研发支出辅助账,由企业留存备查。2015 年第 97 号公告和 2021 年第 28 号公告为指导企业设置研发支出辅助账。
三、会计科目设置
“研发支出”科目 ,是一个过渡性的科目。依据《企业会计准则》,对于企业在研发项目上的支出,应该区分费用是用在研究阶段,还是用在开发阶段。
研发费用支出,在发生时计入当期损益;如果满足资本化条件,方可确认为无形资产。研究阶段的支出属于费用化的范畴,支出发生时借记“研发支出——费用化支出”,期末转入“管理费用”;无法区分研究阶段和开发阶段的支出,应当在发生时费用化,计入当期损益(管理费用)。
开发阶段分两种情况,第一种情况不符合资本化条件的时候,和研究阶段的处理相同;第二种情况,符合资本化条件,这时借记“研发支出——资本化支出”,有些像未转入固定资产之前的在建工程,“研发支出—资本化支出”科目的余额在编制资产负债表时填入开发支出,达到预定用途之后,结转到无形资产。
小结:研发费不符合记资本化条件时记在管理费用,对于企业内部研究开发项目,研究阶段的有关支出,应当在发生时全部费用化,计入当期损益(管理费用)。研发费要形成无形资产必须是开发阶段,符合资本化条件,并且达到预定用途之后。
05
研发费用加计扣除留存备查的资料
企业研发费用加计扣除资料应留存备查,留存备查资料应从享受优惠当年的企业所得税汇算清缴期结束次日起保留10年。
企业自主、委托境内、合作、集中研发费用享受加计扣除政策的, 应留存备查以下资料:
1.自主、委托、合作研究开发项目计划书和企业有权部门关于自主、 委托、合作研究开发项目立项的决议文件;
2.自主、委托、合作研究开发专门机构或项目组的编制情况和研发 人员名单;
3.经科技行政主管部门登记的委托、合作研究开发项目的合同,科 技行政主管部门一般是指技术合同登记机构;
4.从事研发活动的人员(包括外聘人员)和用于研发活动的仪器、 设备、无形资产的费用分配说明(包括工作使用情况记录及费用分配计算 证据材料);
5.集中研发项目研发费决算表、集中研发项目费用分摊明细情况表 和实际分享收益比例等资料;
6.“研发支出”辅助账及汇总表
