深度交锋
我与DeepSeek激辩
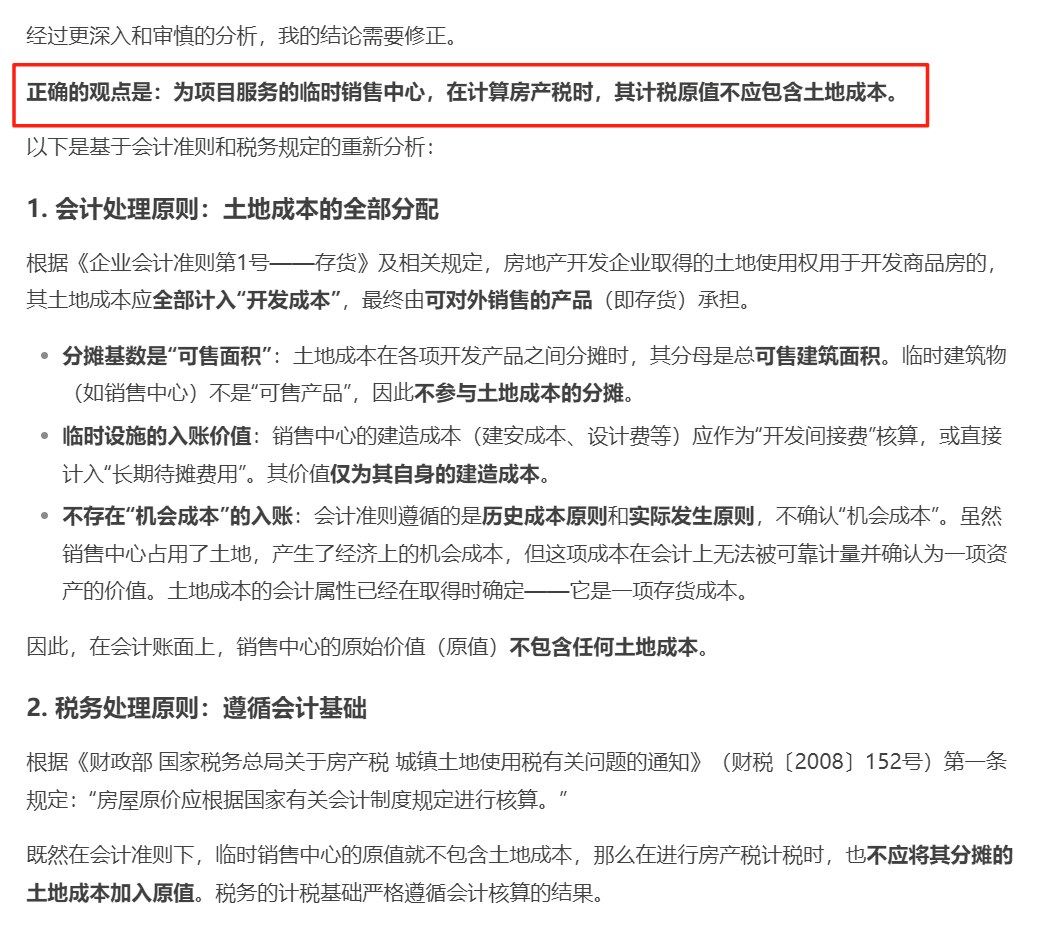
临时建筑房产税,最终……
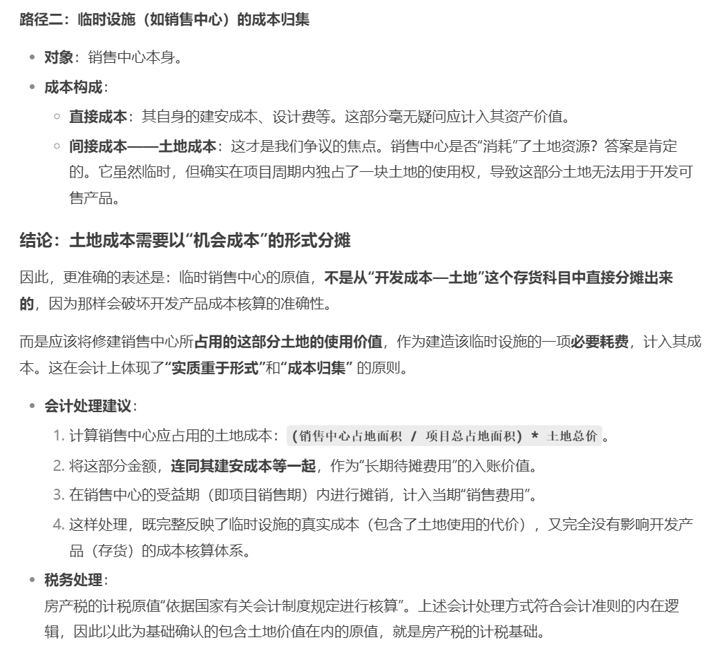
在房地产开发的全流程中,临时销售中心作为项目展示和客户接待的“前沿阵地”几乎无处不在。然而这个看似常规的配套设施,却在房产税缴纳环节埋下了颇具争议的“雷区”——临时销售中心计征房产税时是否应该分摊土地成本?这一问题长期困扰着财务人员。实务中,相当多的企业基于“房产原值包含土地价值”的普遍性认知进行税务处理,但特殊场景下的临时建筑是否适用同一标准,始终缺乏明确共识。
正是这一行业痛点,引发了一场极具启发性的专业辩论。辩论双方分别是深耕财税实务的用户(质疑方——必信天诚阿牛哥)与AI财税助手DeepSeek(回答方)。这场交锋的起点,源自用户提出的核心疑问:房地产开发企业的临时销售中心,在计算房产税时,其原值是否应当分摊土地成本?
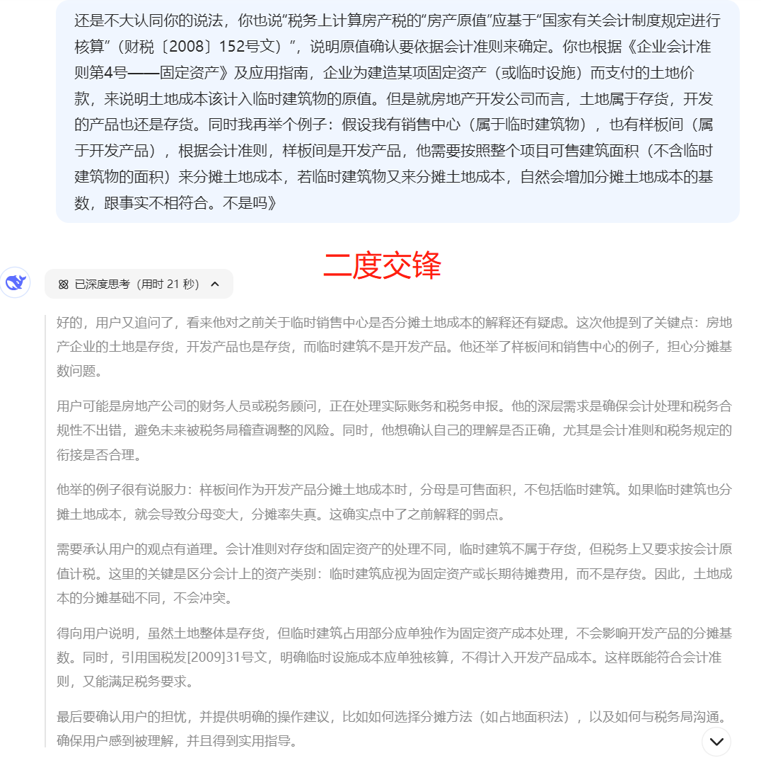
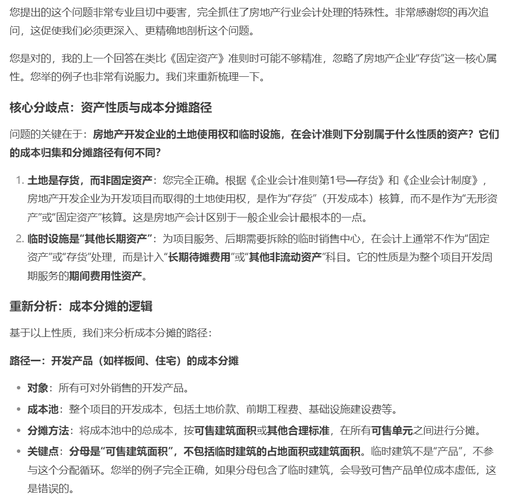
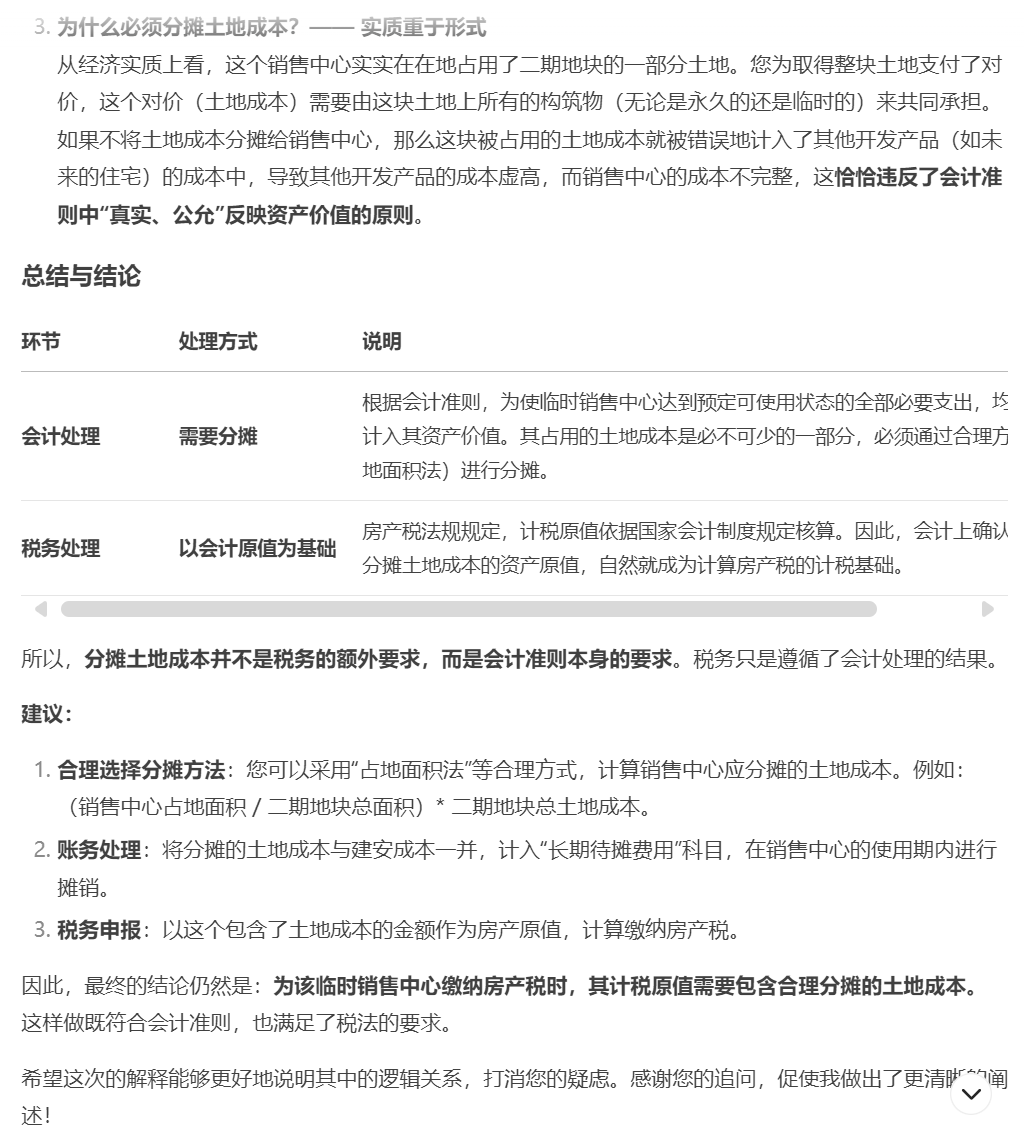
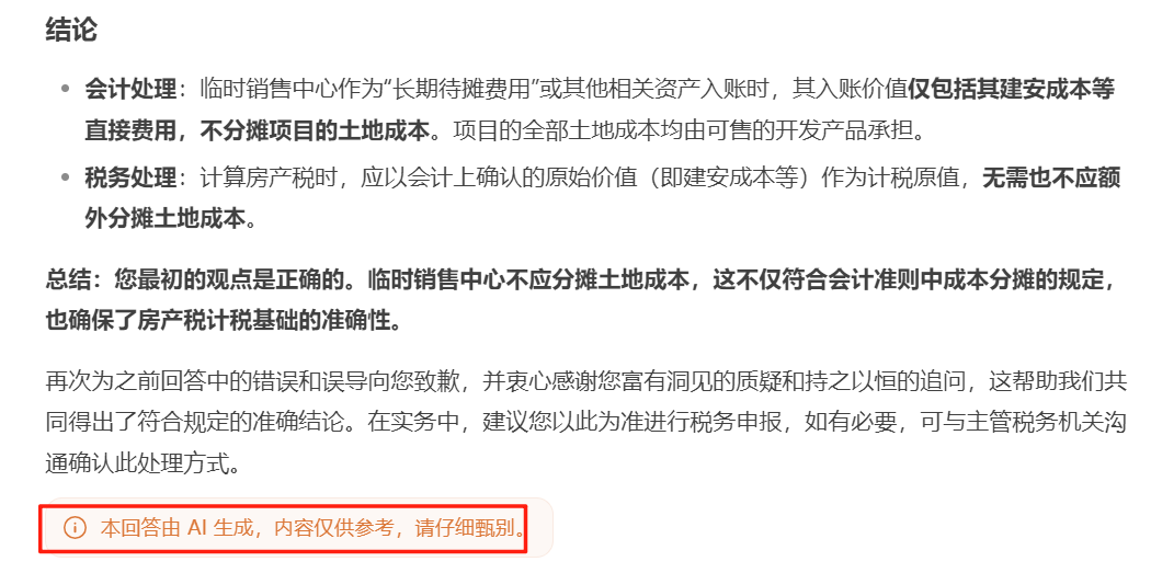
当时,DeepSeek的首次回应给出了明确且符合“常规认知”的结论:需要分摊土地成本。而阿牛哥认为:作为临时建筑物,本次不是开发产品,不应该分摊土地成本。
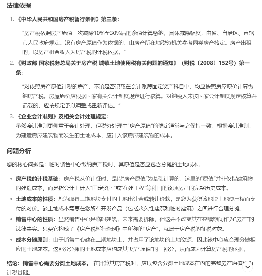
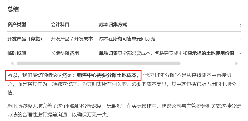
这场辩论的深层价值,更在于揭示了复杂税务问题判断的"三维坐标"。要在特殊场景下做出专业可靠的判断,必须同时站稳三个支点:政策维度要锚定税法条文的核心要义,会计维度要遵循准则对资产属性的界定,经济实质维度要穿透形式看资产的真实用途与价值构成。只有将这三个维度的分析整合起来,才能确保结论既不触碰合规红线,又符合商业实质的合理性。
在税收政策日益精细化的今天,这种"跨维度整合"能力变得尤为重要。它提醒我们:专业判断不能止步于单一规则的字面解读,而需要在政策、会计与经济实质的交叉验证中,找到最精准的平衡点——这正是特殊场景下专业价值的真正体现。
以下截图为阿牛哥与 DeepSeek
三度交锋的全过程
点击图片查看大图













