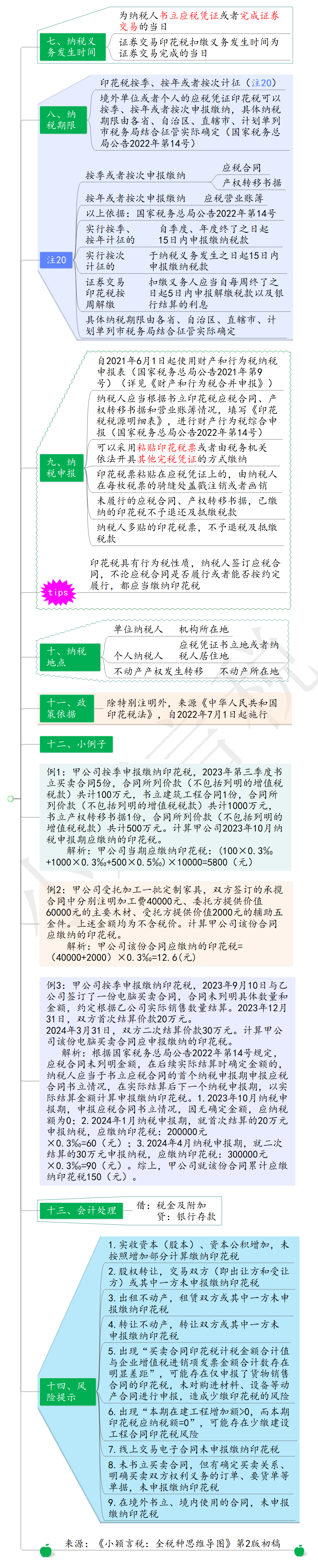
-
《中华人民共和国印花税法》
《财政部 税务总局关于印花税若干事项政策执行口径的公告》(财政部 税务总局公告2022年第22号)
《财政部 税务总局关于印花税法实施后有关优惠政策衔接问题的公告》(财政部 税务总局公告2022年第23号)
《国家税务总局关于实施<中华人民共和国印花税法>等有关事项的公告》(国家税务总局公告2022年第14号)
印花税文件汇集(1988-2025)
-
《中华人民共和国印花税法》解读(国家税务总局财产和行为税司)
中国税务报:《印花税法》变化点
25个与印花税有关的热点问答
全南县税务局印花税法实施视频培训讲解
《印花税法》施行后实务疑难问题解答(50题)
印花税热点问题解答(2022.07)
江苏税务:《印花税法》政策红利大解析!快来对照享受吧
大连税务:印花税相关热点问题解读
7月1日施行!《印花税法》这些变化要点您get了吗?
印花税法将于7月1日施行,一图看懂新变化
一图读懂《印花税法》新变化
企业改制重组印花税政策解读(含导图)







没有签订书面合同不征印花税。注意以电子数据交换、电子邮件等方式能够有形地表现所载内容,并可以随时调取查用的数据电文,视为书面形式。企业之间书立的确定买卖关系、明确买卖双方权利义务的订单、要货单等单据,且未另外书立买卖合同的,应当按规定缴纳印花税。(《印花税法》《民法典》、财政部 税务总局公告2022年第22号)
个人书立的动产买卖合同不征印花税。(印花税法)
管道运输合同不征印花税。(印花税法)
再保险合同不征印花税。财产保险合同计税依据不包括所保财产的金额(印花税法)
测绘合同、设计合同(不含工程设计)不交印花税。(印花税法)
对权利、许可证照不再征印花税。(印花税法)
对除资金账簿以外的营业账簿不再征印花税。(印花税法)
采用委托贷款方式书立借款合同,委托人不缴纳印花税(由受托人和借款人缴)。(印花税法)
按买卖合同或者产权转移书据税目缴纳印花税的拍卖成交确认书,拍卖人不缴纳印花税(由拍卖标的的产权和买受交缴)。(印花税法)
-
一般的法律、法规、会计、审计等方面的咨询不属于技术咨询,其所见合同不贴印花。(国税地字〔1989〕34号) -
对技术开发合同,只就合同所载的报酬金额计税,研究开发经费不作为计税依据。(国税地字〔1989〕34号) -
货物运输合同的计税依据不包括所运货物的金额、装卸费和保险费等。(国税发〔1990〕173号) -
铁道部层层下达的基建计划不交印花税;企业内部签订的有关铁路生产经营设施基建、更新改造、大修、维修的协议或责任书,不在征收范围之内。(财税字〔1997〕182号) -
铁道部所属各企业之间签订的购销合同或作为合同使用的调拨单,应按规定贴花;属于企业内部的物资调拨单,不应贴花。 凡在铁路内部无偿调拨的固定资产,其调拨单据不属于产权转移书据,不应贴花。(财税字〔1997〕182号) -
对社保基金持有的证券,在社保基金证券账户之间的划拨过户,不属于印花税的征税范围,不征收印花税。(财税〔2003〕134号 ) -
对发电厂与电网之间、电网与电网之间(国家电网公司系统、南方电网公司系统内部各级电网互供电量除外)签订的购售电合同按购销合同征收印花税。电网与用户之间签订的供用电合同不属于印花税列举征税的凭证,不征收印花税。(财税〔2006〕162号) -
外国银行分行改制为外商独资银行(或其分行)后,其在外国银行分行已经贴花的资金账簿、应税合同,在改制后的外商独资银行(或其分行)不再重新贴花。(财税〔2007〕45号) -
在融资性售后回租业务中,对承租人、出租人因出售租赁资产及购回租赁资产所签订的合同,不征收印花税。(财税〔2015〕144号) -
养老基金持有的证券,在养老基金证券账户之间的划拨过户,不属于印花税的征收范围,不征收印花税。(财税〔2018〕95号) -
在境外书立在境内使用的应税凭证的标的为不动产的,该不动产不在境内的不征印花税。(财政部 税务总局公告2022年第22号)
在境外书立在境内使用的应税凭证的标的为股权的,该股权非中国居民企业的股权不征印花税。(财政部 税务总局公告2022年第22号)
境外单位或者个人向境内单位或者个人销售完全在境外使用的动产或者商标专用权、著作权、专利权、专有技术使用权不征印花税。(财政部 税务总局公告2022年第22号)
境外单位或者个人向境内单位或者个人提供完全在境外发生的服务不征印花税。(财政部 税务总局公告2022年第22号)
人民法院的生效法律文书,仲裁机构的仲裁文书,监察机关的监察文书不征印花税。(财政部 税务总局公告2022年第22号)
县级以上人民政府及其所属部门按照行政管理权限征收、收回或者补偿安置房地产书立的合同、协议或者行政类文书不征印花税。(财政部 税务总局公告2022年第22号)
总公司与分公司、分公司与分公司之间书立的作为执行计划使用的凭证不征印花税。(财政部 税务总局公告2022年第22号)
证券交易印花税对受让方不征收,只对出让方征收。(财政部 税务总局公告2022年第22号)
根据原《印花税暂行条例》所附税目税率表,承揽合同税目包括加工、定作、修缮、修理、印刷、广告、测绘、测试等合同。根据《印花税法》所附《印花税税目税率表》承揽合同税目的子目包括:加工合同、定作合同、修理合同、复制合同、测试合同、检验合同。参照《民法典》第七百七十条,承揽包括加工、定作、修理、复制、测试、检验等工作。因此,《印花税法》实施后,印刷合同和测绘合同不交印花税。tips:修缮合同属于建设工程合同;广告合同,根据《广告法》,广告合同不再区分广告设计、广告制作、广告发布合同,统一为广告合同,符合《民法典》中关于承揽合同的定义,承揽人按照定作人的要求完成工作,交付工作成果,定作人支付报酬的合同,根据某省12366答复,如果一份广告合同中涉及设计、制作、发布等多项业务及费用,应按合同所列金额的总额缴纳印花税。
企业改制重组以及事业单位改制过程中成立的新企业,其新启用营业账簿记载的实收资本(股本)、资本公积合计金额,原已缴纳印花税的部分不再缴纳印花税,未缴纳印花税的部分和以后新增加的部分应当按规定缴纳印花税。(财政部 税务总局公告2024年第14号)
企业改制重组以及事业单位改制前书立但尚未履行完毕的各类应税合同,由改制重组后的主体承继原合同权利和义务且未变更原合同计税依据的,改制重组前已缴纳印花税的,不再缴纳印花税。 (财政部 税务总局公告2024年第14号)
(十四)证券交易
税率:成交金额的千分之一
六、十个关键词(来源:江苏税务)
(一)机构所在地
(二)境外
(三)纳税期限
(四)增值税税款
(五)减免优惠
(六)实际结算
(七)可退可抵
(八)书面合同
(九)多方合同
(十)税目子目
-
应税凭证的副本或者抄本免征印花税。(印花税法)
依照法律规定应当予以免税的外国驻华使馆、领事馆和国际组织驻华代表机构为获得馆舍书立的应税凭证免征印花税。(印花税法)
中国人民解放军、中国人民武装警察部队书立的应税凭证免征印花税。(印花税法) -
农民、家庭农场、农民专业合作社、农村集体经济组织、村民委员会购买农业生产资料或者销售农产品书立的买卖合同和农业保险合同免征印花税。享受印花税免税优惠的家庭农场,具体范围为以家庭为基本经营单元,以农场生产经营为主业,以农场经营收入为家庭主要收入来源,从事农业规模化、标准化、集约化生产经营,纳入全国家庭农场名录系统的家庭农场。(印花税法,财政部 税务总局公告2022年第22号) -
无息或者贴息借款合同、国际金融组织向中国提供优惠贷款书立的借款合同免征印花税。(印花税法) -
对铁路、公路、航运、水路承运快件行李、包裹开具的托运单据,暂免贴印花。((1988)国税地字第25号) -
对房地产管理部门与个人订立的租房合同,凡用于生活居住的,暂免贴印花。((1988)国税地字第25号) -
对农林作物、牧业畜类保险合同暂不贴花。((1988)国税地字第37号) -
各类发行单位之间,以及发行单位与订阅单位或个人之间书立的征订凭证,暂免征印花税。((1989)国税地字第142号) -
凡附有军事运输命令或使用专用的军事物资运费结算凭证,免纳印花税。抢险救灾物资运输。凡附有县级以上(含县级)人民政府抢险救灾物资运输证明文件的运费结算凭证,免纳印花税。(国税发〔1990〕173号) -
对资产公司成立时设立的资金账簿免征印花税。对资产公司收购、承接和处置不良资产,免征购销合同和产权转移书据应缴纳的印花税。(财税〔2001〕10号) -
对中国石油天然气集团和中国石油化工集团(以下简称两大集团)之间,两大集团内部各子公司之间、中国石油天然气股份公司的各子公司之间、中国石油化工股份公司的各子公司之间、中国石油天然气股份公司的分公司与子公司之间、中国石油化工股份公司的分公司与子公司之间互供石油和石油制品所使用的“成品油配置计划表”(或其他名称的表、证、单、书),暂不征收印花税。(国税函〔2002〕424号) -
金融资产管理公司按财政部核定的资本金数额,接收国有商业银行的资产,在办理过户手续时,免征契税、印花税。国有商业银行按财政部核定的数额,划转给金融资产管理公司的资产,在办理过户手续时,免征印花税。(财税〔2003〕21号) -
被撤销金融机构清理和处置财产可享受以下税收优惠政策:对被撤销金融机构接收债权、清偿债务过程中签订的产权转移书据,免征印花税。(财税〔2003〕141号) -
对东方资产管理公司在接收和处置港澳国际(集团)有限公司资产过程中签订的产权转移书据,免征东方资产管理公司应缴纳的印花税。(财税〔2003〕212号) -
对港澳国际(集团)内地公司在催收债权、清偿债务过程中签订的产权转移书据,免征港澳国际(集团)内地公司应缴纳的印花税。(财税〔2003〕212号) -
对港澳国际(集团)香港公司在中国境内催收债权、清偿债务过程中签订的产权转移书据,免征港澳国际(集团)香港公司应承担的印花税。(财税〔2003〕212号) -
对经国务院和省级人民政府决定或批准进行的国有(含国有控股)企业改组改制而发生的上市公司国有股权无偿转让行为,暂不征收证券(股票)交易印花税。对不属于上述情况的上市公司国有股权无偿转让行为,仍应征收证券(股票)交易印花税。(国税函〔2004〕941号) -
股权分置改革过程中因非流通股股东向流通股股东支付对价而发生的股权转让,暂免征收印花税。(财税〔2005〕103号) -
发起机构、受托机构在信贷资产证券化过程中,与资金保管机构(指接受受托机构委托,负责保管信托项目财产账户资金的机构,下同)、证券登记托管机构(指中央国债登记结算有限责任公司)以及其他为证券化交易提供服务的机构签订的其他应税合同,暂免征收发起机构、受托机构应缴纳的印花税。(财税〔2006〕5号) -
受托机构发售信贷资产支持证券以及投资者买卖信贷资产支持证券暂免征收印花税。(财税〔2006〕5号) -
发起机构、受托机构因开展信贷资产证券化业务而专门设立的资金账簿暂免征收印花税。(财税〔2006〕5号) -
对保护基金公司新设立的资金账簿免征印花税。对保护基金公司与中国人民银行签订的再贷款合同、与证券公司行政清算机构签订的借款合同,免征印花税。对保护基金公司接收被处置证券公司财产签订的产权转移书据,免征印花税。对保护基金公司以保护基金自有财产和接收的受偿资产与保险公司签订的财产保险合同,免征印花税。对与保护基金公司签订上述应税合同或产权转移书据的其他当事人照章征收印花税。(财税〔2006〕104号) -
对青藏铁路公司及其所属单位营业账簿免征印花税;对青藏铁路公司签订的货物运输合同免征印花税,对合同其他各方当事人应缴纳的印花税照章征收。( 财税〔2007〕11号) -
对个人出租、承租住房签订的租赁合同,免征印花税。( 财税〔2008〕24号) -
对个人销售或购买住房暂免征收印花税。(财税〔2008〕137号) -
对经济适用住房经营管理单位与经济适用住房相关的印花税以及经济适用住房购买人涉及的印花税予以免征。(财税〔2008〕24号) -
开发商在商品住房项目中配套建造经济适用住房,如能提供政府部门出具的相关材料,可按经济适用住房建筑面积占总建筑面积的比例免征开发商应缴纳的印花税。 (财税〔2008〕24号) -
经国务院批准,对有关国有股东按照《境内证券市场转持部分国有股充实全国社会保障基金实施办法》(财企[2009]94号)向全国社会保障基金理事会转持国有股,免征证券(股票)交易印花税。 (财税〔2009〕103号) -
中国海油集团与中国石油天然气集团、中国石油化工集团之间,中国海油集团内部各子公司之间,中国海油集团的各分公司和子公司之间互供石油和石油制品所使用的“成品油配置计划表”(或其他名称的表、证、单、书),暂不征收印花税。(国家税务总局公告2012年第58号) -
对改造安置住房经营管理单位、开发商与改造安置住房相关的印花税以及购买安置住房的个人涉及的印花税予以免征。 (财税〔2013〕101号) -
对香港市场投资者通过沪股通和深股通参与股票担保卖空涉及的股票借入、归还,暂免征收证券(股票)交易印花税。(财税〔2016〕127号) -
自2018年1月1日至2023年12月31日,对金融机构与小型企业、微型企业签订的借款合同免征印花税。(财税〔2017〕77号) -
对因农村集体经济组织以及代行集体经济组织职能的村民委员会、村民小组进行清产核资收回集体资产而签订的产权转移书据,免征印花税。(财税〔2017〕55号) -
对北京冬奥组委使用的营业账簿和签订的各类合同等应税凭证,免征北京冬奥组委应缴纳的印花税。(财税〔2017〕60号) -
对国际奥委会、中国奥委会签订的与北京2022年冬奥会有关的各类合同,免征国际奥委会和中国奥委会应缴纳的印花税。(财税〔2017〕60号) -
对国际残奥委会取得的与北京2022年冬残奥会有关的收入免征印花税。(财税〔2017〕60号) -
对中国残奥委会根据《联合市场开发计划协议》取得的由北京冬奥组委分期支付的收入免征印花税。(财税〔2017〕60号) -
对财产所有人将财产(物品)捐赠给北京冬奥组委所书立的产权转移书据免征应缴纳的印花税。(财税〔2017〕60号) -
自2018年1月1日起至2023年12月31日,对保险保障基金公司下列应税凭证,免征印花税:新设立的资金账簿;在对保险公司进行风险处置和破产救助过程中签订的产权转移书据;在对保险公司进行风险处置过程中与中国人民银行签订的再贷款合同;以保险保障基金自有财产和接收的受偿资产与保险公司签订的财产保险合同;对与保险保障基金公司签订上述产权转移书据或应税合同的其他当事人照章征收印花税。(财税〔2018〕41号) -
对社保基金会、社保基金投资管理人管理的社保基金转让非上市公司股权,免征社保基金会、社保基金投资管理人应缴纳的印花税。(财税〔2018〕94号) -
对社保基金会及养老基金投资管理机构管理的养老基金转让非上市公司股权,免征社保基金会及养老基金投资管理机构应缴纳的印花税。(财税〔2018〕95号) -
对易地扶贫搬迁项目实施主体(以下简称项目实施主体)取得用于建设安置住房的土地,免征印花税。对安置住房建设和分配过程中应由项目实施主体、项目单位缴纳的印花税,予以免征。 对项目实施主体购买商品住房或者回购保障性住房作为安置住房房源的,免征印花税。(财税〔2018〕135号) -
自2019年1月1日至2023年12月31日,对与高校学生签订的高校学生公寓租赁合同,免征印花税。(财税〔2019〕14号) -
在国有股权划转和接收过程中,划转非上市公司股份的,对划出方与划入方签订的产权转移书据免征印花税;划转上市公司股份和全国中小企业股份转让系统挂牌公司股份的,免征证券交易印花税; 对划入方因承接划转股权而增加的实收资本和资本公积,免征印花税。(财资〔2019〕49号) -
对公租房经营管理单位免征建设、管理公租房涉及的印花税。在其他住房项目中配套建设公租房,按公租房建筑面积占总建筑面积的比例免征建设、管理公租房涉及的印花税。(财政部、税务总局公告2019年第61号) -
对公租房经营管理单位购买住房作为公租房,免征印花税;对公租房租赁双方免征签订租赁协议涉及的印花税。(财政部、税务总局公告2019年第61号) -
对饮水工程运营管理单位为建设饮水工程取得土地使用权而签订的产权转移书据,以及与施工单位签订的建设工程承包合同,免征印花税。(财政部、税务总局公告2019年第67号) -
对国际奥委会相关实体与北京冬奥组委签订的各类合同,免征国际奥委会相关实体应缴纳的印花税。(财政部、税务总局、海关总署公告2019年第92号) -
对组委会使用的营业账簿和签订的各类合同等应税凭证,免征组委会应缴纳的印花税。对财产所有人将财产(物品)捐赠给组委会所书立的产权转移书据,免征印花税。(财政部、税务总局、海关总署公告2020年第18号) -
对组委会使用的营业账簿和签订的各类合同等应税凭证,免征组委会应缴纳的印花税。对财产所有人将财产(物品)捐赠给组委会所书立的产权转移书据,免征印花税。(财政部、税务总局、海关总署公告2020年第19号) -
对商品储备管理公司及其直属库资金账簿免征印花税;对其承担商品储备业务过程中书立的购销合同免征印花税,对合同其他各方当事人应缴纳的印花税照章征收。(财政部、税务总局公告2022年第8号) -
财产所有权人将财产赠与政府、学校、社会福利机构、慈善组织书立的产权转移书据免征印花税。享受印花税免税优惠的学校,具体范围为经县级以上人民政府或者其教育行政部门批准成立的大学、中学、小学、幼儿园,实施学历教育的职业教育学校、特殊教育学校、专门学校,以及经省级人民政府或者其人力资源社会保障行政部门批准成立的技工院校。享受印花税免税优惠的社会福利机构,具体范围为依法登记的养老服务机构、残疾人服务机构、儿童福利机构、救助管理机构、未成年人救助保护机构。享受印花税免税优惠的慈善组织,具体范围为依法设立、符合《中华人民共和国慈善法》规定,以面向社会开展慈善活动为宗旨的非营利性组织。(印花税法,财政部 税务总局公告2022年第22号)
非营利性医疗卫生机构采购药品或者卫生材料书立的买卖合同免征印花税。享受印花税免税优惠的非营利性医疗卫生机构,具体范围为经县级以上人民政府卫生健康行政部门批准或者备案设立的非营利性医疗卫生机构。(印花税法,财政部 税务总局公告2022年第22号)
个人与电子商务经营者订立的电子订单免征印花税。享受印花税免税优惠的电子商务经营者,具体范围按《中华人民共和国电子商务法》有关规定执行。(印花税法,财政部 税务总局公告2022年第22号)
2022年8月1日至2023年7月31日,对银行业金融机构、金融资产管理公司接收、处置抵债资产过程中涉及的合同、产权转移书据和营业账簿免征印花税,对合同或产权转移书据其他各方当事人应缴纳的印花税照章征收。(财政部 税务总局公告2022年第31号) -
哈尔滨2025年第九届亚洲冬季运动会,对财产所有人将财产捐赠给组委会所书立的产权转移书据,免征印花税。(财税〔2024〕24号) -
自2024年4月1日起执行至2025年3月31日,对注册登记在中国(上海)自由贸易试验区及临港新片区的企业开展离岸转手买卖业务书立的买卖合同,免征印花税。(财税〔2024〕8号) -
自2024年10月1日起执行至2027年12月31日,对经国务院批准实施的重组项目中发生的债权转股权,债务人因债务转为资本而增加的实收资本(股本)、资本公积合计金额,免征印花税。(财政部 税务总局公告2024年第14号) -
自2024年10月1日起执行至2027年12月31日,对企业改制、合并、分立、破产清算以及事业单位改制书立的产权转移书据,免征印花税。对县级以上人民政府或者其所属具有国有资产管理职责的部门按规定对土地使用权、房屋等建筑物和构筑物所有权、股权进行行政性调整书立的产权转移书据,免征印花税。对同一投资主体内部划转土地使用权、房屋等建筑物和构筑物所有权、股权书立的产权转移书据,免征印花税。 (财政部 税务总局公告2024年第14号) -
自2025年4月1日起执行至2027年12月31日,对注册登记在中国(上海)自由贸易试验区及临港新片区、中国(江苏)自由贸易试验区苏州片区、中国(浙江)自由贸易试验区、中国(福建)自由贸易试验区厦门片区、中国(山东)自由贸易试验区青岛片区、中国(广东)自由贸易试验区以及海南自由贸易港的企业开展离岸转手买卖业务书立的买卖合同,免征印花税。
本通知所称离岸转手买卖,是指居民企业从非居民企业购买货物,随后向另一非居民企业转售该货物,且该货物始终未实际进出我国关境的交易。(财税〔2025〕10号)
-
为支持筹办成都2025年第12届世界运动会,自2025年1月1日起,对执委会使用的营业账簿和签订的各类合同等应税凭证,免征执委会应缴纳的印花税。对财产所有人将财产捐赠给执委会所书立的产权转移书据,免征印花税。(财税〔2025〕15号)
-
支持划转充实社保基金国有股权及现金收益运作管理,自2024年4月1日起:①承接主体转让划转的非上市公司国有股权,免征承接主体应缴纳的印花税。②对承接主体转让划转的上市公司国有股权,以及运用现金收益买卖证券应缴纳的证券交易印花税,实行先征后返(财税〔2025〕26号)
-
印花税核定征收取消了吗?
建筑业专题学习之印花税
印花税新政策学习手册
徐艺老师:印花税学习
印花税法学习笔记
新旧印花税税目税率表
印花税争议问题有了清晰答案
印花税纳税申报流程及相关注意事项
重组改制有关契税、土地增值税、印花税思维导图
房地产企业的印花税处理
0元转让股权,印花税缴不缴?
未实缴:股权转让印花税及个税(含新政)
合伙企业内部股权转让要交什么税?要缴纳印花税吗?等两个答疑
不签合同就可以不交印花税吗?
案例解析《印花税法》主要条款及适用要点
42种免(不)征印花税合同
《印花税应纳税凭证登记簿》的填写实操
北京税务:财产和行为税热点问题(2022年7月)
印花税法施行后无需缴纳印花税的28种凭证
国家税务总局安徽省税务局关于印花税纳税期限的公告
装卸合同交不交印花税?
《印花税税源明细表》不会填怎么办?
印花税按次申报“操作不当”,小心滞纳金印花税法这些变化你注意到了吗?(附场景分析)
《印花税法》一周年 | 变化篇
六个关键词,带你读懂印花税!
消失的印花税“按次申报”
印花税税源明细表填报实操
