税务风险
综合
个人转让房屋税费一览表
发布时间:2025-12-18   来源:?专题导图 
免责申明:本站自编内容版权所有,不得转载;部分内容转载自报刊或网络,转载内容均注明来源和作者,如对转载、署名等有异议的相关方请通知我们(tfcj@tfcjtax.com,051086859269),我们将及时处理!本网站登载的财税法规政策请以官方发布的为准;本网站内容仅供学习参考之目的,所有文章内容与观点并不代表本站观点、立场,我们不对其准确性、合规性负责!如用于实务操作等等其他任何目的,所产生的法律风险与法律责任与本站无关!

个人房屋转让

税费一览表

在日常生活中,房屋转让、继承、赠与等是常见的不动产涉税业务,那么您了解这些情形分别需要缴纳什么税费吗?按照不同的转让形式,为您整理了相关税费政策,一起来了解一下吧!

 

 

1

夫妻离婚析产

 

图片

 

(点击图片放大查看)

 

2

房屋继承

 

图片

 

(点击图片放大查看)

 

 

3

房屋赠与

 

图片

 

(点击图片放大查看)

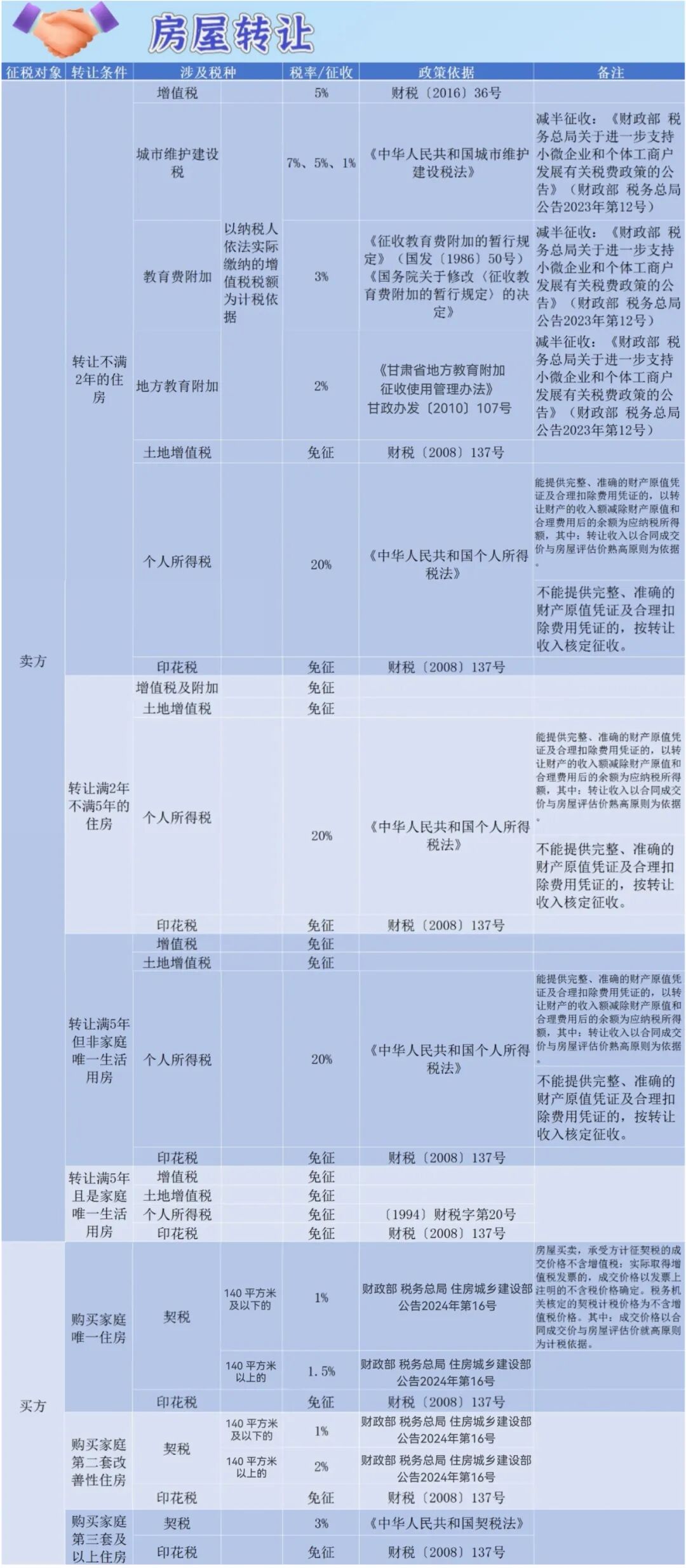
4

房屋转让

 

图片

 

(点击图片放大查看)

 

小  贴  士

 

图片

 

(点击图片放大查看)

 

扫一扫,打开该文章

相关文章 查看更多>>
【打印】      【关闭】
版权所有:天赋长江(无锡)税务师事务所
地址:江苏省江阴市长江路169号汇富广场22楼
电话:0510-86855000 邮箱:tfcj@tfcjtax.com
苏ICP备05004909 苏B2-20040047