一、最新政策
1.企业开展研发活动中实际发生的研发费用,未形成无形资产计入当期损益的,在按规定据实扣除的基础上,再按照实际发生额的100%在税前加计扣除;形成无形资产的,按照无形资产成本的200%在税前摊销。无形资产摊销年限不得低于10年。作为投资或者受让的无形资产,有关法律规定或者合同约定了使用年限的,可以按照法律规定或者合同约定的使用限分期摊销。(财政部 税务总局公告2023年第7号)
2.集成电路企业和工业母机企业开展研发活动中实际发生的研发费用,未形成无形资产计入当期损益的,在按规定据实扣除的基础上,在2023年1月1日至2027年12月31日期间,再按照实际发生额的120%在税前扣除;形成无形资产的,在上述期间按照无形资产成本的220%在税前摊销。注意:国家鼓励的集成电路生产企业、国家鼓励的重点集成电路设计企业、工业母机企业均依据国家制定下发的企业清单确定;集成电路装备、材料、封闭、测试企业需要通过省级发改和工信部门核查。(财政部 税务总局 国家发展改革委 工业和信息化部公告2023年第44号)
3.企业可在当年7月份预缴、10月份预缴以及企业所得税年度汇算清 缴时申报享受研发费用加计扣除政策。(国家税务总局 财政部公告2023年第11号)

二、政策沿革
-
财企〔2007〕194号和企业会计准则第6号及指南——无形资产,是研发费用扣除的会计口径。
《中华人民共和国企业所得税法》,是有关研发费加计扣除的法律规定,税法第三十条第一项规定了开发新技术、新产品、新工艺发生的研究开发费用在计算应纳税所得额时加计扣除,自2008年1月1日起实施。《中华人民共和国企业所得税法实施条例》,是国务院根据企业所得税法制定,条例第九十五条规定了企业为开发新技术、新产品、新工艺发生的研究开发费用,未形成无形资产计入当期损益的,在按照规定据实扣除的基础上,按照研究开发费用的50%加计扣除;形成无形资产的,按照无形资产成本的150%摊销。
国税发〔2008〕116号、财税〔2013〕70号,对研发费用加计扣除政策作出系统、详细规定,自2016年1月1日起废止。
财税〔2015〕119号,采用负面清单方式,扩大了可加计扣除研发费用的范围,自2016年1月1日起实施(部分条款被财税〔2018〕99号废止)。国家税务总局公告2015年第97号,明确了财税〔2015〕119号文的政策执行口径,发布了2015年版研发费用辅助账。自2016年1月1日实施(部分条款被总局公告2017年第40号、财税〔2018〕64号和税务总局公告2019年第41号废止)。
国科发火〔2016〕195号 (高新技术企业认定管理工作指引)规定了研发费用扣除的高新技术企业认定口径。
国家税务总局公告2017年第40号,完善和明确了部分研发费用范围和归集口径,自2017年1月1日起实施。
财税〔2017〕34号,将科技型中小企业享受研发费用加计扣除比例由50%提高到75%。优惠期限:2017年1月1日至2019年12月31日。
财税〔2017〕34号、总局公告2017年第18号(已失效)、国科发政〔2017〕115号、国科火字〔2017〕144号、财税〔2018〕76号、国科发火〔2018〕11号 、总局公告2018年第45号、国科火字〔2022〕67号、财政部 税务总局 科技部公告2022年第16号是科技型中小企业研发费用加计扣除政策和管理体系。
财税〔2018〕64号,从2018年1月1日起,取消企业委托境外研发费用不得加计扣除限制,企业委托境外进行研发活动所发生的费用,按照费用实际发生额的80%计入委托方的委托境外研发费用。委托境外研发费用不超过境内符合条件的研发费用三分之二的部分,可以按规定在企业所得税前加计扣除。
财税〔2018〕99号和财政部 税务总局公告2021年第6号,规定在2018年1月1日至2023年12月31日期间,将研发费用加计扣除比例从50%提高到75%。
国家税务总局公告2019年第41号,明确了企业申报享受研发费用加计扣除政策时,按照国家税务总局公告2018年第23号的规定执行,不再填报《研发项目可加计扣除研究开发费用情况归集表》和报送《“研发支出”辅助账汇总表》。《“研发支出”辅助账汇总表》由企业留存备查。本公告适用于2019年度及以后年度企业所得税汇算清缴申报。
财政部 税务总局公告2021年第13号(已废止),从2021年1月1日起,制造业企业研发费用加计扣除比例由75%提高到100%。并规定企业预缴申报当年第3季度(按季预缴)或9月份(按月预缴)企业所得税时,可以自行选择就当年上半年研发费用享受加计扣除优惠政策。
国家税务总局公告2021年第28号(文件第一条现已失效),在2021年10月预缴申报时,允许企业自主选择提前享受前三季度研发费用加计扣除优惠。发布了2021版研发费用辅助账样式,降低了填写难度。将4类辅助账样式合并为一类,共“1张辅助账+1张汇总表”。调整优化了“其他相关费用”限额的计算方法,改为统一计算所有研发项目“其他相关费用”限额,即允许多个项目“其他相关费用”限额调剂使用,总体上提高了可加计扣除的金额。
财政部 税务总局 科技部公告2022年第16号(已废止),自2022年1月1日起,科技型中小企业研发费用加计扣除比例由75%提高到100%。
国家税务总局公告2022年第10号(已废止),规定企业10月份预缴申报第3季度(按季预缴)或9月份(按月预缴)企业所得税时,可以自主选择就当年前三季度研发费用享受加计扣除优惠政策。
财政部 税务总局 科技部公告2022年第28号,将现行适用研发费用税前加计扣除比例75%的企业,在2022年10月1日至2022年12月31日期间,税前加计扣除比例提高至100%。(已被财政部 税务总局公告2023年第7号废止)
财政部 税务总局公告2023年第7号,将符合条件行业企业研发费用税前加计扣除比例由75%提高至100%的政策,作为制度性安排长期实施,自2023年1月1日起执行。
国家税务总局 财政部公告2023年第11号,规定自2023年1月1日起,对7月份预缴申报第2季度(按季预缴)或6月份(按月预缴)企业所得税时,能准确归集核算研发费用的,允许企业就当年上半年发生的研发费用享受加计扣除政策。即在原有10月份预缴申报和年度汇算清缴两个享受时点的基础上,再新增一个享受时点。
财政部 税务总局 国家发展改革委 工业和信息化部公告2023年第44号,规定集成电路企业和工业母机企业开展研发活动中实际发生的研发费用,未形成无形资产计入当期损益的,在按规定据实扣除的基础上,在2023年1月1日至2027年12月31日期间,再按照实际发生额的120%在税前扣除;形成无形资产的,在上述期间按照无形资产成本的220%在税前摊销。
-
《关于开展2023年度享受研发费用加计扣除政策的工业母机企业清单制定工作的通知》(工信部联通装函〔2024〕60号),制定了享受研发费用加计扣除政策的工业母机企业清单。
《关于2024年度享受研发费用加计扣除政策的工业母机企业清单制定工作有关事项的通知》(工信部联通装函〔2025〕64号),规定了2024年度享受研发费用加计扣除政策的工业母机企业需同时符合的条件,及提交材料清单有关事项。
《国家发展改革委等部门关于做好2025年享受税收优惠政策的集成电路企业或项目、软件企业清单制定工作的通知》(发改高技〔2025〕385号),规定了2025年享受税收优惠政策的集成电路企业或项目、软件企业清单制定工作有关事项通知。
《国家税务总局关于优化企业所得税年度纳税申报表的公告》(国家税务总局公告2025年第1号),由于财政部 税务总局 科技部2022年第28号公告已经废止,纳税人无需分别计算前三季度、第四季度研发费用金额。因此,删除了《研发费用加计扣除优惠明细表》(A107012)中的相关行次,并对“加计扣除比例及计算方法”的填报口径进行调整。





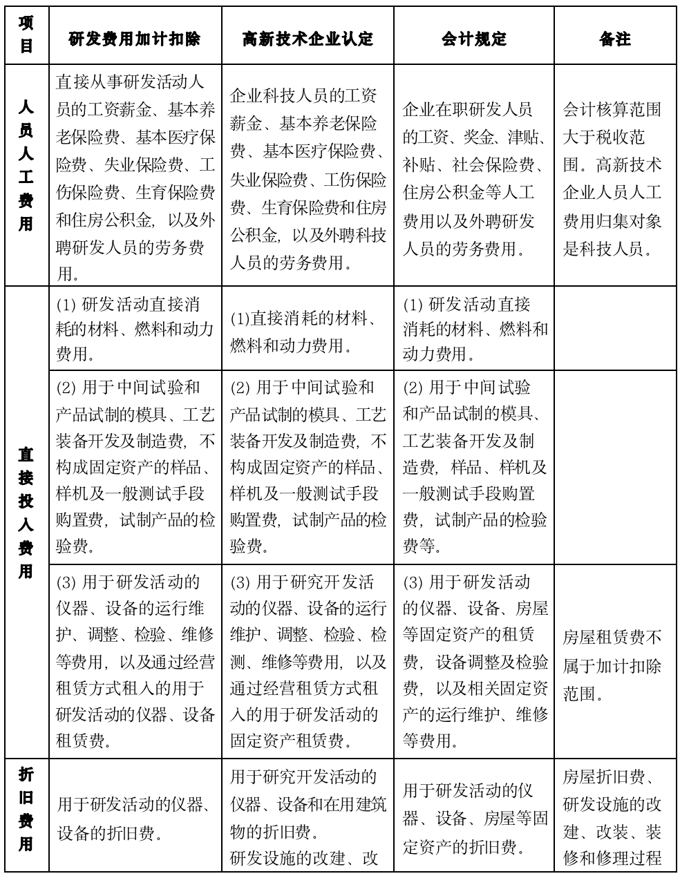
接受劳务派遣的企业按照协议(合同)约定支付给劳务派遣企业,且由劳务派遣企业实际支付给外聘研发人员的工资薪金等费用,属于外聘研发人员的劳务费用。
2. 工资薪金包括按规定可以在税前扣除的对研发人员股权激励的支出。
3. 直接从事研发活动的人员、外聘研发人员同时从事非研发活动的,企业应对其人员活动情况做必要记录,并将其实际发生的相关费用按实际工时占比等合理方法在研发费用和生产经营费用间分配,未分配的不得加计扣除。
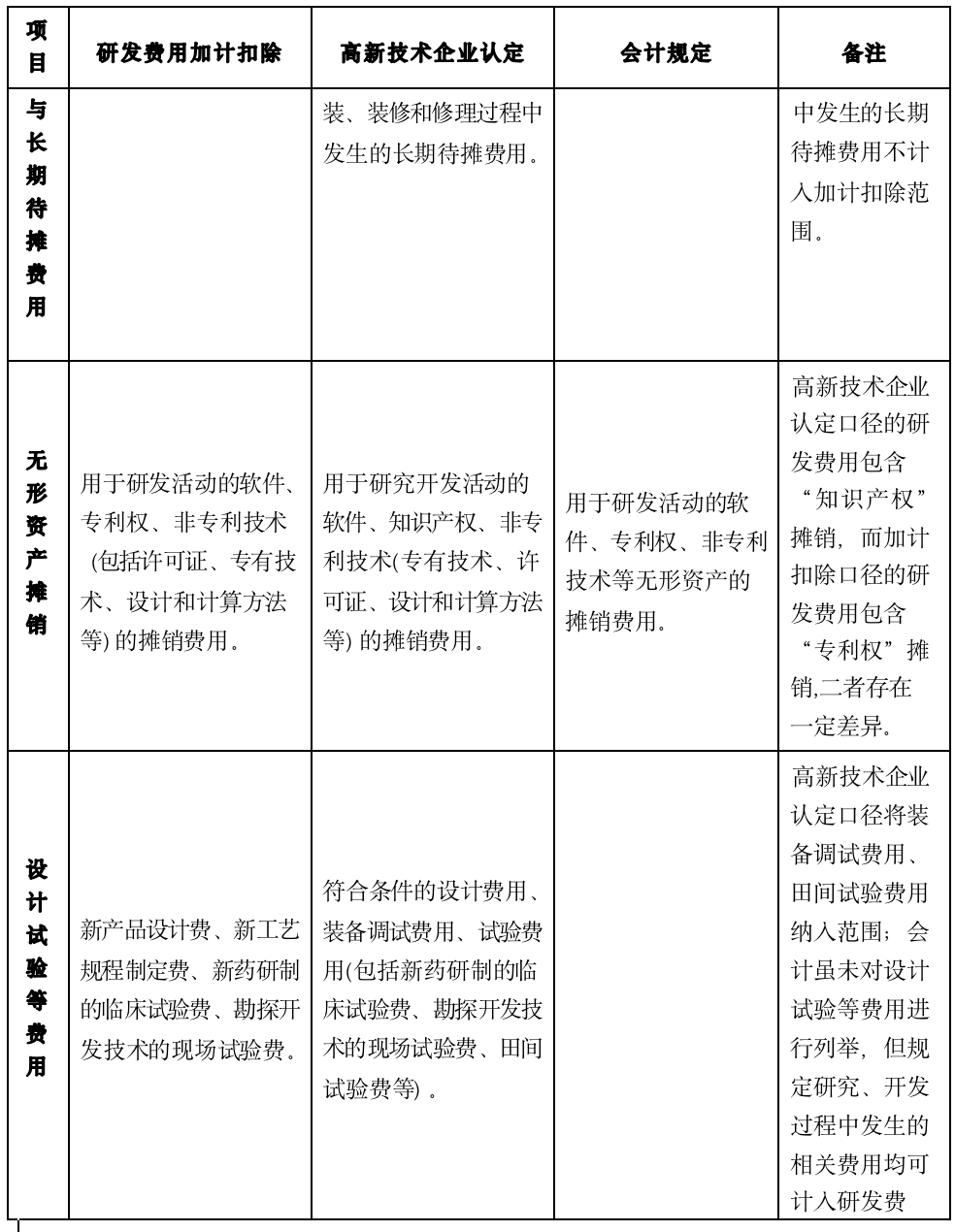
指研发活动直接消耗的材料、燃料和动力费用;用于中间试验和产品试制的模具、工艺装备开发及制造费,不构成固定资产的样品、样机及一般测试手段购置费,试制产品的检验费;用于研发活动的仪器、设备的运行维护、调整、检验、维修等费用,以及通过经营租赁方式租入的用于研发活动的仪器、设备租赁费。
1. 以经营租赁方式租入的用于研发活动的仪器、设备,同时用于非研发活动的,企业应对其仪器设备使用情况做必要记录,并将其实际发生的租赁费按实际工时占比等合理方法在研发费用和生产经营费用间分配,未分配的不得加计扣除。
2. 企业研发活动直接形成产品或作为组成部分形成的产品对外销售的,研发费用中对应的材料费用不得加计扣除。
3. 产品销售与对应的材料费用发生在不同纳税年度且材料费用已计入研发费用的,可在销售当年以对应的材料费用发生额直接冲减当年的研发费用,不足冲减的,结转以后年度继续冲减。
指用于研发活动的仪器、设备的折旧费。
1. 用于研发活动的仪器、设备,同时用于非研发活动的,企业应对其仪器设备使用情况做必要记录,并将其实际发生的折旧费按实际工时占比等合理方法在研发费用和生产经营费用间分配,未分配的不得加计扣除。
2. 企业用于研发活动的仪器、设备,符合税法规定且选择加速折旧优惠政策的,在享受研发费用税前加计扣除政策时,就税前扣除的折旧部分计算加计扣除。(2016年度税收与会计折旧取其孰小;2017年度及以后年度以税收折旧为准。)
指用于研发活动的软件、专利权、非专利技术(包括许可证、专有技术、设计和计算方法等)的摊销费用。
1. 用于研发活动的无形资产,同时用于非研发活动的,企业应对其无形资产使用情况做必要记录,并将其实际发生的摊销费按实际工时占比等合理方法在研发费用和生产经营费用间分配,未分配的不得加计扣除。
2. 用于研发活动的无形资产,符合税法规定且选择缩短摊销年限的,在享受研发费用税前加计扣除政策时,就税前扣除的摊销部分计算加计扣除。
指企业在新产品设计、新工艺规程制定、新药研制的临床试验、勘探开发技术的现场试验过程中发生的与开展该项活动有关的各类费用。
指与研发活动直接相关的其他费用,如技术图书资料费、资料翻译费、专家咨询费、高新科技研发保险费,研发成果的检索、分析、评议、论证、鉴定、评审、评估、验收费用,知识产权的申请费、注册费、代理费,差旅费、会议费,职工福利费、补充养老保险费、补充医疗保险费。
此类费用总额不得超过可加计扣除研发费用总额的10%。





-
研发费用加计扣除项目鉴定案例(第三辑)(20260109)
研发费用加计扣除项目鉴定案例(第二辑)(20241213)
《研发费用加计扣除政策执行指引(2.0版)》(20230707)
研发费用加计扣除项目鉴定案例(含案例分析)(20230731)国家统计局答复:统计、高新、研发加计扣除的“研发费口径”不同
监管规则适用指引——发行类第9号:研发人员及研发投入(20231126)
优化预缴申报享受研发费用加计扣除政策即问即答(20230625)
含视频:2023年研发费用税前加计扣除新政解读(20230421)
中国税务报:以研发费加计扣除为例解读“税收知识体系树”学习法
稽查局:该上市公司此部分研发费用不得加计扣除
多列支研发费用、少缴城镇土地使用税案例
研发是个技术活,研发费用加计扣除也是“技术活”
研发费用税前加计扣除新政指引(20230329)
研发费用税前加计扣除政策即问即答(20230329)
科技型中小企业研发费用加计扣除政策指南(20220601)
研发费用加计扣除政策如何享受?这篇文章告诉你(202208)
实施减税降费政策要向制造业倾斜,加大研发费用加计扣除、增值税留抵退税等政策力度(2021年12月)
在延续制度性减税、落实已定缓税政策的同时,研究采取新的组合式、阶段性减税降费措施,完善研发费用加计扣除、增值税留抵退税等政策(2021年11月)
国家税务总局所得税司:落实研发费用加计扣除政策新举措解读(含视频)(2021年10月)
研发费用加计扣除优惠政策再加码!一组图了解政策要点(2021年9月)
研发费用加计扣除政策,税务总局在线访谈回答了22个问题(2021年9月)
减税降费操作指南:研发费用加计扣除政策(2021年8月)
税务总局发布《研发费用税前加计扣除新政指引》(2021年5月)
一文读懂研发费用加计扣除(2021年5月)
知识帖!九张图带你了解研发费用加计扣除新政策(2021年5月)
“研发费用加计扣除新政策讲解”在线访谈(2021年4月)
企业所得税申报事项目录(2021年4月)
研发费用加计扣除优惠再加力!一图了解政策要点(2021年4月)
国务院常务会定了!今年1月1日起,制造业企业研发费用加计扣除比例提至100%(2021年3月)
绝大部分企业:预缴所得税只需填写一张主表(2021年3月)
企业所得税月(季)度预缴纳税申报表简化!一图读懂主要变化(2021年3月)
李克强主持召开国务院常务会议 部署实施提高制造业企业研发费用加计扣除比例等政策(2021年3月)
关于取消研发费加计扣除行业限制建议的答复(财税函〔2019〕30号)
国家统计局答复:统计、高新、研发加计扣除的“研发费口径”不同(2019年7月)
财政部税政司 税务总局所得税司 科技部政策法规司负责同志就研发费用加计扣除政策调整答记者问(2018年10月)
研发费用加计扣除政策执行指引(1.0版)(2018年1月)
• 提示!企业集团集中开发的研发费用分摊需要关注关联申报
• 一组图带你了解:研发费用的费用化或资本化处理方面的规定
• 一组图带你了解:研发支出辅助账核算流程
• 研发支出辅助账的样式有哪些?一组图带你了解
• 一组图带你了解:享受研发费用加计扣除政策的会计核算要求
• 划重点!研发费用加计扣除可以与其他企业所得税优惠事项叠加享受
• 冲减研发费用的特殊情况有哪些?收好这组图
• 举例说明:企业委托关联方和非关联方开展研发活动管理要求的区别
• 举例说明:研发费用加计扣除“其他相关费用”限额计算方法
• 研发费用归集口径包括哪些?有啥区别?一张表看明白
• 可加计扣除的研发费用范围有哪些?收好这组图
• 一组图带你了解:研发费用加计扣除政策适用范围
• 研发项目的流程管理怎么做?这组图收藏学习
• 一组图带你了解:研发项目的组织形式有哪几种
• 提示!这些活动不适用加计扣除政策
• 如何判断研发项目是否为研发活动?一张图教会你
• 享受研发费用加计扣除优惠如何界定“研发活动”?一张表让你看明白
• “研发费用加计扣除”与“研发费用据实扣除”有啥不同?一组图告诉你
• 一组图带你了解:研发费用加计扣除政策要点
• 年年加力支持科技创新!一张表带你了解研发费用加计扣除政策沿革
-
多家上市公司公开披露信息显示:违规处理研发费用,难逃监管部门“眼睛”
研发项目不符合高企认定标准等补税,滞纳金7819万元
研发是个技术活,研发费用加计扣除也是“技术活”
稽查局:该上市公司此部分研发费用不得加计扣除
企业集团集中开发的研发费用分摊需要关注关联申报
如何识别“伪高新”“假研发”?
委托研发,加计扣除须谨慎
疑点溯源:找出研发费扣除违规“症结”
详解《研发费用加计扣除优惠明细表(A107012)》
研发费用:出现特殊情况,如何加计扣除
规避八大风险点,准确享受研发费用加计扣除政策
2024年研发费用核查流程及加计扣除备查资料,研发支出会计处理与报表列示及会计科目设置
研发费用加计扣除之税收风险管理疑点问题
多家上市公司公开披露信息显示:违规处理研发费用,难逃监管部门“眼睛”
实务关注|研发费用中材料投入的最终去向、会计处理、核查过程
违规享受高企设备器具加计扣除优惠案例
简单改变现有技术,不属于研发活动
少填一张表,补税6000万!
虚报研发费用加计扣除偷税案
研发费加计扣除风险点:委托加工实际为采购销售
只研发不直接生产,费用不能加计扣除!代加工的科技公司能享受研发费加计扣除吗?
案例分享:常规技术应用不可享受研发费用加计扣除
五个典型案例 揭示企业研发费用加计扣除常见操作误区
22个利用研发费用加计扣除偷税的稽查案例,揭示风险高发区
