实务研究
个人所得税
5cep2qni97sd
2026年1月1日:单位要扣缴自然人增值税!不是个税!
发布时间:2026-01-13   来源:小陈税务08 
免责申明:本站自编内容版权所有,不得转载;部分内容转载自报刊或网络,转载内容均注明来源和作者,如对转载、署名等有异议的相关方请通知我们(tfcj@tfcjtax.com,051086859269),我们将及时处理!本网站登载的财税法规政策请以官方发布的为准;本网站内容仅供学习参考之目的,所有文章内容与观点并不代表本站观点、立场,我们不对其准确性、合规性负责!如用于实务操作等等其他任何目的,所产生的法律风险与法律责任与本站无关!

政策规定

增值税法实施条例》第三十五条 自然人发生符合规定的应税交易,支付价款的境内单位为扣缴义务人。代扣代缴的具体操作办法,由国务院财政、税务主管部门制定。

境外单位或者个人向自然人出租境内不动产,有境内代理人的,由境内代理人申报缴纳税款。

通俗案例

自然人发生符合规定的应税交易:比如专家评标、自然人提供培训等劳务报酬。具体哪些属于符合规定的应税交易,后续配套文件会规定;

支付价款的境内单位为扣缴义务人:付款的单位是增值税的扣缴义务人,不要混淆了个人所得税扣缴义务人。

【例】单位支付专家评标劳务费,超过起征点,单位既是增值税的扣缴义务人(2026年1月1日起),也是个人所得税扣缴义务人。

官方操作指南

图片

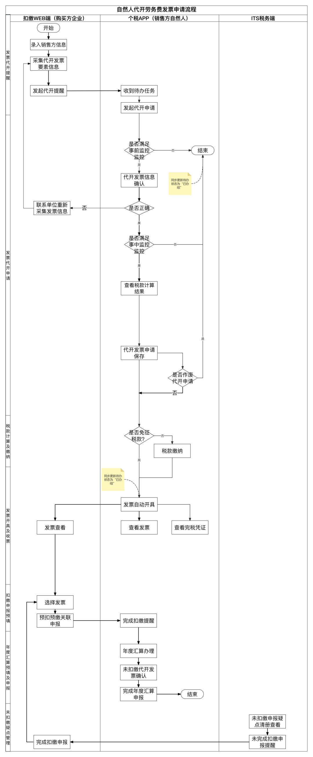
一、业务概述

 

(一)收入性质:

限定为劳务报酬。

(二)业务限制:

限定为单次仅支持开具金额不超过2000元的发票。

(三)业务对象:

限定为自然人与法人(扣缴义务人)之间,且发起人限定为扣缴义务人。

(四)发票类型:

仅支持开具数电发票。

(五)业务类型:

涉及数电发票业务,其中自然人提供劳务服务、开具发票,法人(扣缴义务人)支付劳务报酬、接收发票。涉及申报业务,其中自然人负有增值税及附加、个人所得税的纳税义务,法人负有个人所得税扣缴申报义务。

图片
 

扫一扫,打开该文章

相关文章 查看更多>>
【打印】      【关闭】
版权所有:天赋长江(无锡)税务师事务所
地址:江苏省江阴市长江路169号汇富广场22楼
电话:0510-86855000 邮箱:tfcj@tfcjtax.com
苏ICP备05004909 苏B2-20040047